Warning:
JavaScript is turned OFF. None of the links on this page will work until it is reactivated.
If you need help turning JavaScript On, click here.
The Concept Map you are trying to access has information related to:
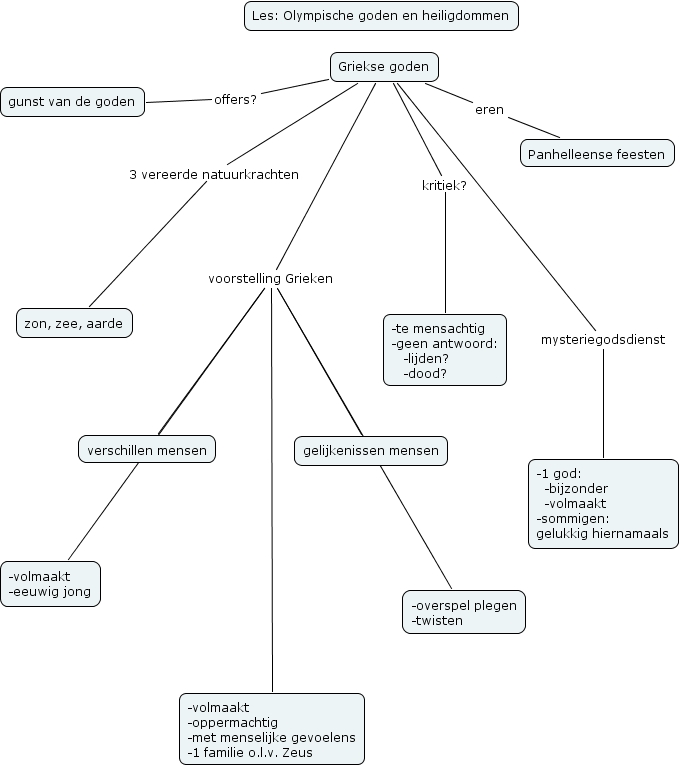
2AA Lise Van Mol Les19, Griekse goden eren Panhelleense feesten, Griekse goden voorstelling Grieken -overspel plegen -twisten, Griekse goden voorstelling Grieken -volmaakt -oppermachtig -met menselijke gevoelens -1 familie o.l.v. Zeus, Griekse goden mysteriegodsdienst -1 god: -bijzonder -volmaakt -sommigen: gelukkig hiernamaals, Griekse goden kritiek? -te mensachtig -geen antwoord: -lijden? -dood?, Griekse goden voorstelling Grieken gelijkenissen mensen, Griekse goden voorstelling Grieken -volmaakt -eeuwig jong, Griekse goden 3 vereerde natuurkrachten zon, zee, aarde, Griekse goden offers? gunst van de goden, Griekse goden voorstelling Grieken verschillen mensen