Warning:
JavaScript is turned OFF. None of the links on this page will work until it is reactivated.
If you need help turning JavaScript On, click here.
The Concept Map you are trying to access has information related to:
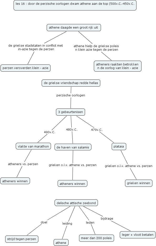
2AA Wout Vermoesen les 16 door de perzische oorlogen kwam athene aan de top !!!!, delische attische zeebond doel strijd tegen perzen, delische attische zeebond leiding athene, de haven van salamis grieken o.l.v. athene vs. perzen atheners winnen, athene daagde een groot rijk uit de griekse stadstaten in conflict met in-azie tegen de perzen perzen veroverden klein - azie, de griekse vriendschap redde hellas perzische oorlogen 3 gebeurtenisen, delische attische zeebond bijdrage leger + vloot betalen, 3 gebeurtenisen 479v.C. plataia, vlakte van marathon atheners vs. perzen atheners winnen, delische attische zeebond leden meer dan 200 poleis, plataia grieken o.l.v. athene vs. perzen grieken winnen