Warning:
JavaScript is turned OFF. None of the links on this page will work until it is reactivated.
If you need help turning JavaScript On, click here.
The Concept Map you are trying to access has information related to:
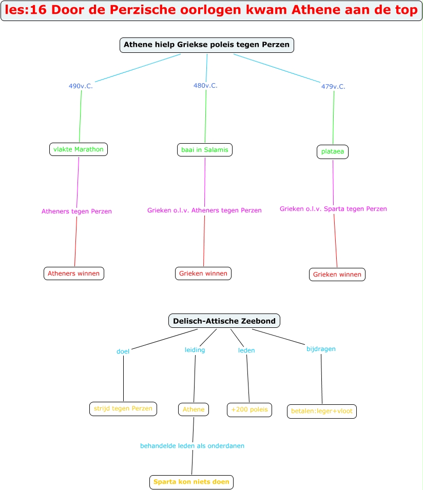
2aa Koen De Keersmaecker les 16, vlakte Marathon Atheners tegen Perzen Atheners winnen, Athene hielp Griekse poleis tegen Perzen 480v.C. baai in Salamis, Delisch-Attische Zeebond doel strijd tegen Perzen, Delisch-Attische Zeebond leden +200 poleis, Athene hielp Griekse poleis tegen Perzen 490v.C. vlakte Marathon, Delisch-Attische Zeebond leiding Athene, Delisch-Attische Zeebond bijdragen betalen:leger+vloot, Athene hielp Griekse poleis tegen Perzen 479v.C. plataea, plataea Grieken o.l.v. Sparta tegen Perzen Grieken winnen, baai in Salamis Grieken o.l.v. Atheners tegen Perzen Grieken winnen