Warning:
JavaScript is turned OFF. None of the links on this page will work until it is reactivated.
If you need help turning JavaScript On, click here.
The Concept Map you are trying to access has information related to:
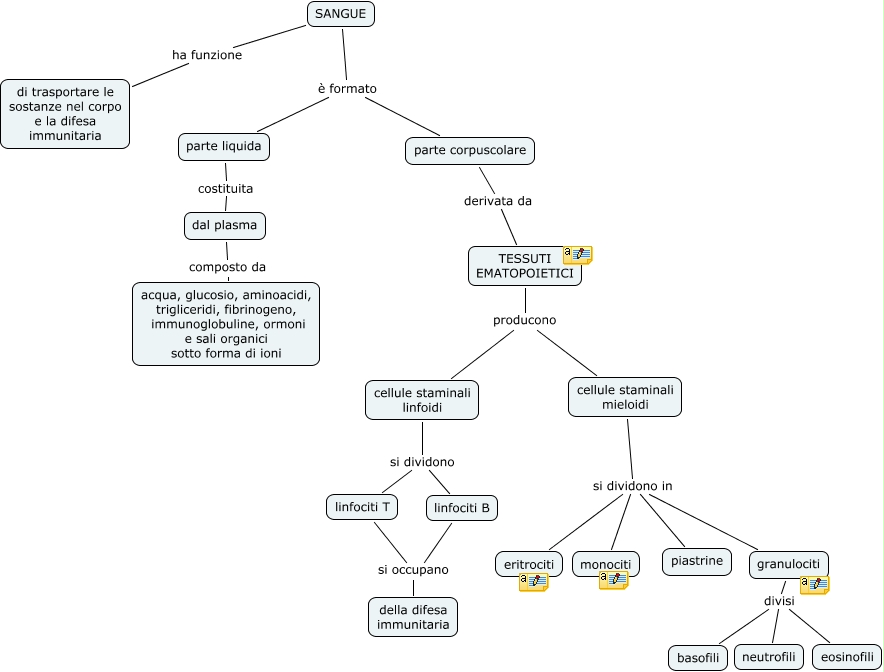
sangue, cellule staminali mieloidi si dividono in monociti, granulociti divisi neutrofili, cellule staminali mieloidi si dividono in granulociti, TESSUTI EMATOPOIETICI producono cellule staminali linfoidi, SANGUE ha funzione di trasportare le sostanze nel corpo e la difesa immunitaria, cellule staminali mieloidi si dividono in piastrine, linfociti T si occupano della difesa immunitaria, granulociti divisi eosinofili, SANGUE è formato parte liquida, linfociti B si occupano della difesa immunitaria