Warning:
JavaScript is turned OFF. None of the links on this page will work until it is reactivated.
If you need help turning JavaScript On, click here.
The Concept Map you are trying to access has information related to:
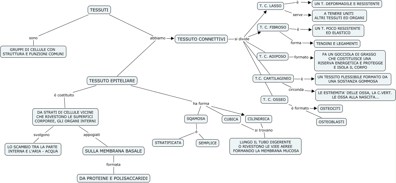
TESSUTI, SQAMOSA è SEMPLICE, T. C. OSSEO è formato OSTEOCITI, CILINDRICA si trovano LUNGO IL TUBO DIGERENTE O RIVESTONO LE VIEE AEREE FORMANDO LA MEMBRANA MUCOSA, T. C. ADIPOSO formato FA UN GOCCIOLA DI GRASSO CHE COSTITUISCE UNA RISERVA ENERGETICA E PROTEGGE E ISOLA IL CORPO, T. C. OSSEO è formato OSTEOBLASTI, TESSUTO CONNETTIVI si divide T. C. OSSEO, TESSUTO CONNETTIVI si divide T. C. ADIPOSO, TESSUTO EPITELIARE è costituito DA STRATI DI CELLULE VICINE CHE RIVESTONO LE SUPERFICI CORPOREE, GLI ORGANI INTERNI, CUBICA si trovano LUNGO IL TUBO DIGERENTE O RIVESTONO LE VIEE AEREE FORMANDO LA MEMBRANA MUCOSA, T. C. FIBROSO è UN T. POCO RESISTENTE ED ELASTICO