Warning:
JavaScript is turned OFF. None of the links on this page will work until it is reactivated.
If you need help turning JavaScript On, click here.
The Concept Map you are trying to access has information related to:
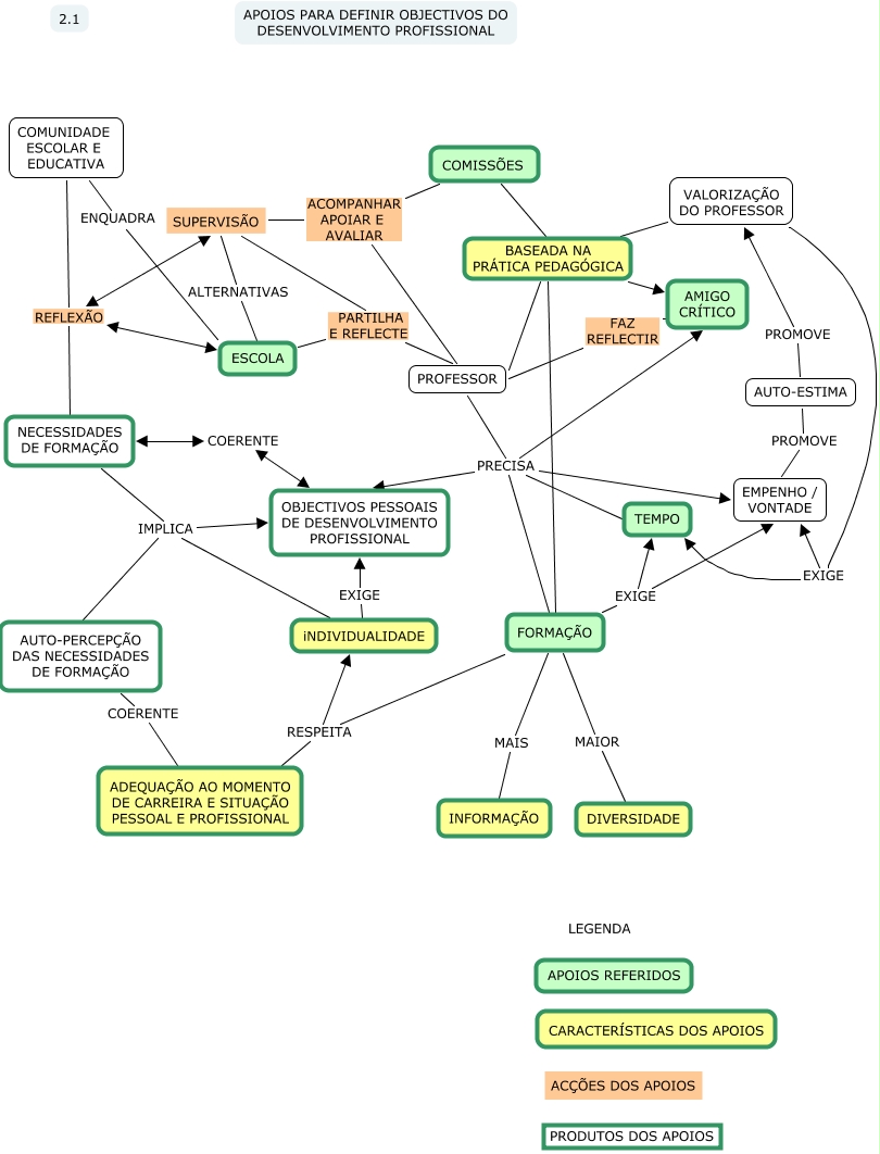
2.1, COMISSÕES BASEADA NA PRÁTICA PEDAGÓGICA AMIGO CRÍTICO, PROFESSOR PRECISA EMPENHO / VONTADE, iNDIVIDUALIDADE EXIGE OBJECTIVOS PESSOAIS DE DESENVOLVIMENTO PROFISSIONAL, NECESSIDADES DE FORMAÇÃO IMPLICA AUTO-PERCEPÇÃO DAS NECESSIDADES DE FORMAÇÃO, FORMAÇÃO BASEADA NA PRÁTICA PEDAGÓGICA AMIGO CRÍTICO, COMISSÕES BASEADA NA PRÁTICA PEDAGÓGICA PROFESSOR, FORMAÇÃO RESPEITA iNDIVIDUALIDADE, FORMAÇÃO MAIOR DIVERSIDADE, FORMAÇÃO PRECISA AMIGO CRÍTICO, COMUNIDADE ESCOLAR E EDUCATIVA REFLEXÃO NECESSIDADES DE FORMAÇÃO