Warning:
JavaScript is turned OFF. None of the links on this page will work until it is reactivated.
If you need help turning JavaScript On, click here.
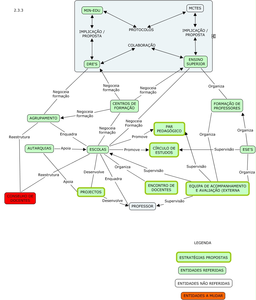
The Concept Map you are trying to access has information related to:
1.3.3, ENSINO SUPERIOR Organiza FORMAÇÃO DE PROFESSORES, ESCOLAS Organiza ENCONTRO DE DOCENTES, ESCOLAS Reestrutura CONSELHO DE DOCENTES, ENSINO SUPERIOR Negoceia Formação ESCOLAS, EQUIPA DE ACOMPANHAMENTO E AVALIAÇÃO (EXTERNA Supervisão PAR PEDAGÓGICO, ESCOLAS Promove PAR PEDAGÓGICO, AGRUPAMENTO Enquadra ESCOLAS, CENTROS DE FORMAÇÃO Negoceia formação ENSINO SUPERIOR, MCTES IMPLICAÇÃO / PROPOSTA ENSINO SUPERIOR, DRE'S Negoceia formação AGRUPAMENTO