Warning:
JavaScript is turned OFF. None of the links on this page will work until it is reactivated.
If you need help turning JavaScript On, click here.
The Concept Map you are trying to access has information related to:
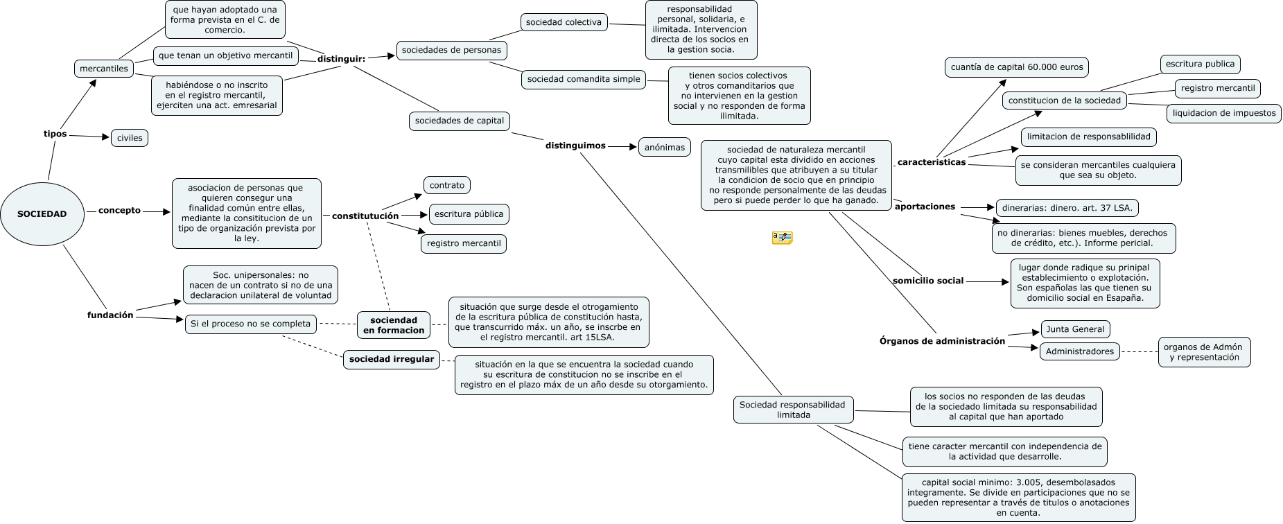
SOCIEDADES CASO núm 1, que tenan un objetivo mercantil distinguir: sociedades de capital, habiéndose o no inscrito en el registro mercantil, ejerciten una act. emresarial distinguir: sociedades de personas, Si el proceso no se completa ???? sociedad irregular, que hayan adoptado una forma prevista en el C. de comercio. distinguir: sociedades de personas, sociedad colectiva ???? responsabilidad personal, solidaria, e ilimitada. Intervencion directa de los socios en la gestion socia., sociedades de capital distinguimos anónimas, sociedad de naturaleza mercantil cuyo capital esta dividido en acciones transmilibles que atribuyen a su titular la condicion de socio que en principio no responde personalmente de las deudas pero si puede perder lo que ha ganado. caracteristicas constitucion de la sociedad, sociedad de naturaleza mercantil cuyo capital esta dividido en acciones transmilibles que atribuyen a su titular la condicion de socio que en principio no responde personalmente de las deudas pero si puede perder lo que ha ganado. aportaciones no dinerarias: bienes muebles, derechos de crédito, etc.). Informe pericial., mercantiles ???? que tenan un objetivo mercantil, asociacion de personas que quieren consegur una finalidad común entre ellas, mediante la consititucion de un tipo de organización prevista por la ley. constitutución registro mercantil