Warning:
JavaScript is turned OFF. None of the links on this page will work until it is reactivated.
If you need help turning JavaScript On, click here.
The Concept Map you are trying to access has information related to:
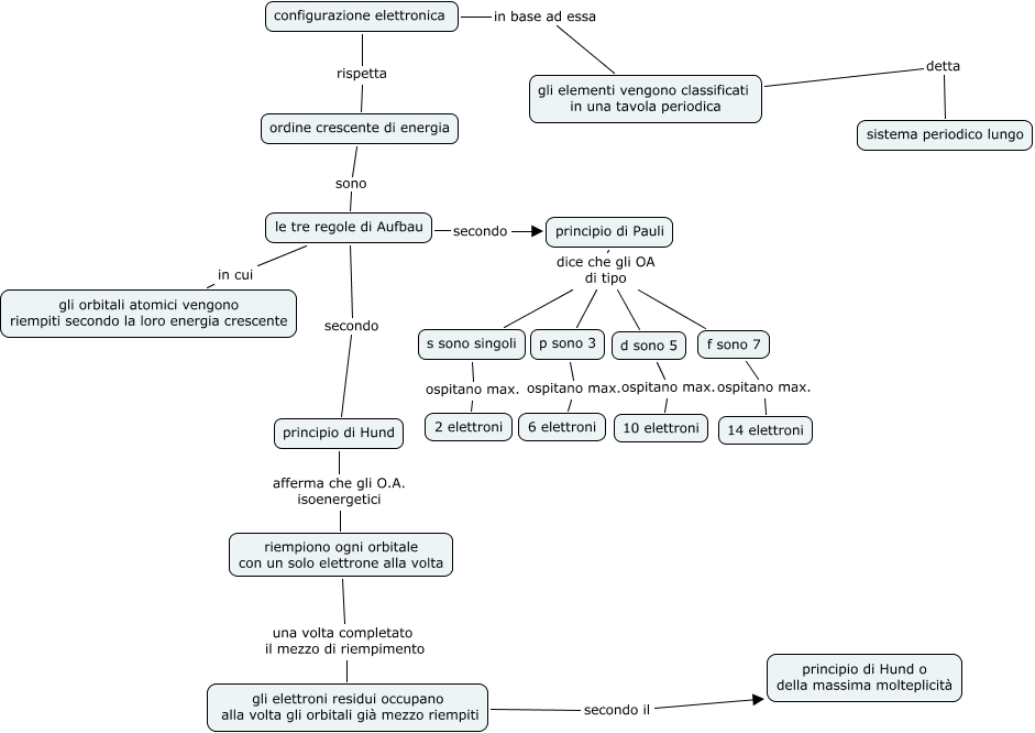
Giordani e Martorelli, ordine crescente di energia sono le tre regole di Aufbau, riempiono ogni orbitale con un solo elettrone alla volta una volta completato il mezzo di riempimento gli elettroni residui occupano alla volta gli orbitali già mezzo riempiti, configurazione elettronica rispetta ordine crescente di energia, le tre regole di Aufbau in cui gli orbitali atomici vengono riempiti secondo la loro energia crescente, gli elettroni residui occupano alla volta gli orbitali già mezzo riempiti secondo il principio di Hund o della massima molteplicità, s sono singoli ospitano max. 2 elettroni, gli elementi vengono classificati in una tavola periodica detta sistema periodico lungo, principio di Pauli dice che gli OA di tipo p sono 3, principio di Pauli dice che gli OA di tipo f sono 7, principio di Hund afferma che gli O.A. isoenergetici riempiono ogni orbitale con un solo elettrone alla volta