Warning:
JavaScript is turned OFF. None of the links on this page will work until it is reactivated.
If you need help turning JavaScript On, click here.
The Concept Map you are trying to access has information related to:
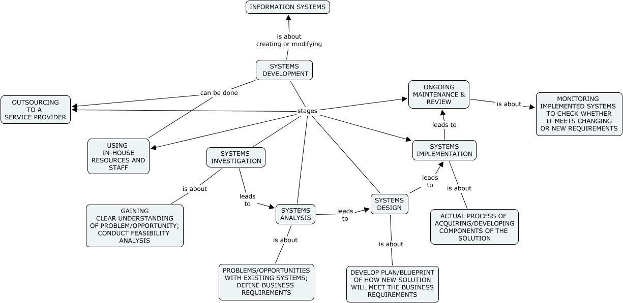
What is Systems Development, SYSTEMS IMPLEMENTATION is about ACTUAL PROCESS OF ACQUIRING/DEVELOPING COMPONENTS OF THE SOLUTION, ONGOING MAINTENANCE & REVIEW is about MONITORING IMPLEMENTED SYSTEMS TO CHECK WHETHER IT MEETS CHANGING OR NEW REQUIREMENTS, SYSTEMS DEVELOPMENT stages SYSTEMS IMPLEMENTATION, SYSTEMS DEVELOPMENT is about creating or modifying INFORMATION SYSTEMS, SYSTEMS DESIGN leads to SYSTEMS IMPLEMENTATION, SYSTEMS IMPLEMENTATION leads to ONGOING MAINTENANCE & REVIEW, SYSTEMS DEVELOPMENT can be done OUTSOURCING TO A SERVICE PROVIDER, SYSTEMS INVESTIGATION is about GAINING CLEAR UNDERSTANDING OF PROBLEM/OPPORTUNITY; CONDUCT FEASIBILITY ANALYSIS, SYSTEMS DEVELOPMENT stages SYSTEMS ANALYSIS, SYSTEMS DEVELOPMENT stages SYSTEMS DESIGN