Warning:
JavaScript is turned OFF. None of the links on this page will work until it is reactivated.
If you need help turning JavaScript On, click here.
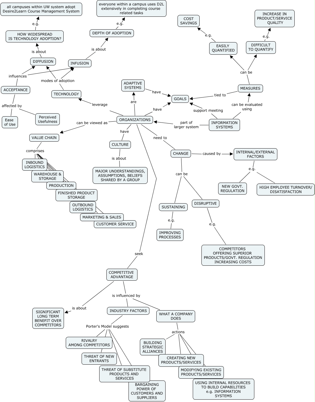
The Concept Map you are trying to access has information related to:
Organizational Context of Information Systems, ACCEPTANCE influences INFUSION, VALUE CHAIN comprises PRODUCTION, ORGANIZATIONS can be viewed as VALUE CHAIN, COMPETITIVE ADVANTAGE is influenced by INDUSTRY FACTORS, VALUE CHAIN comprises CUSTOMER SERVICE, VALUE CHAIN comprises FINISHED PRODUCT STORAGE, COMPETITIVE ADVANTAGE is about SIGNIFICANT LONG TERM BENEFIT OVER COMPETITORS, INDUSTRY FACTORS Porter's Model suggests THREAT OF NEW ENTRANTS, ORGANIZATIONS have CULTURE, INDUSTRY FACTORS Porter's Model suggests RIVALRY AMONG COMPETITORS