Warning:
JavaScript is turned OFF. None of the links on this page will work until it is reactivated.
If you need help turning JavaScript On, click here.
The Concept Map you are trying to access has information related to:
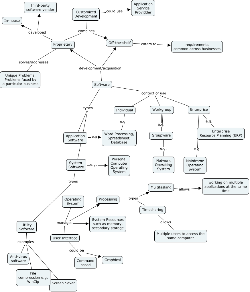
Computer Software concepts, Operating System manages System Resources such as memory, secondary storage, Enterprise e.g. Mainframe Operating System, Software context of use Individual, Software context of use Workgroup, Off-the-shelf caters to requirements common across businesses, Operating System manages User Interface, Utility Software examples Screen Saver, Proprietary solves/addresses Unique Problems, Problems faced by a particular business, Enterprise e.g. Enterprise Resource Planning (ERP), Software types Application Software