WARNING:
JavaScript is turned OFF. None of the links on this concept map will
work until it is reactivated.
If you need help turning JavaScript On, click here.
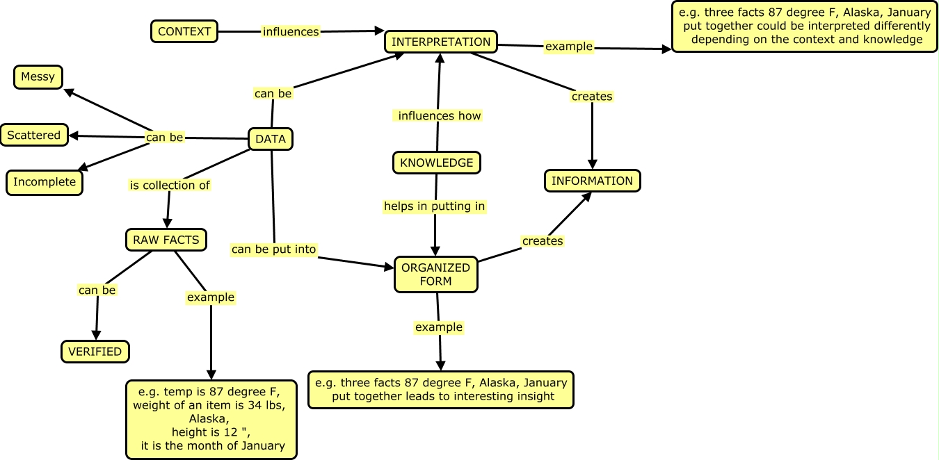
This Concept Map, created with IHMC CmapTools, has information related to: Data, Information, Knowledge, CONTEXT influences INTERPRETATION, DATA can be Incomplete, ORGANIZED FORM example e.g. three facts 87 degree F, Alaska, January put together leads to interesting insight, DATA can be Scattered, INTERPRETATION example e.g. three facts 87 degree F, Alaska, January put together could be interpreted differently depending on the context and knowledge, DATA can be Messy, DATA is collection of RAW FACTS, INTERPRETATION creates INFORMATION, RAW FACTS example e.g. temp is 87 degree F, weight of an item is 34 lbs, Alaska, height is 12 ", it is the month of January, DATA can be INTERPRETATION, KNOWLEDGE influences how INTERPRETATION, KNOWLEDGE helps in putting in ORGANIZED FORM, DATA can be put into ORGANIZED FORM, ORGANIZED FORM creates INFORMATION, RAW FACTS can be VERIFIED