Warning:
JavaScript is turned OFF. None of the links on this page will work until it is reactivated.
If you need help turning JavaScript On, click here.
The Concept Map you are trying to access has information related to:
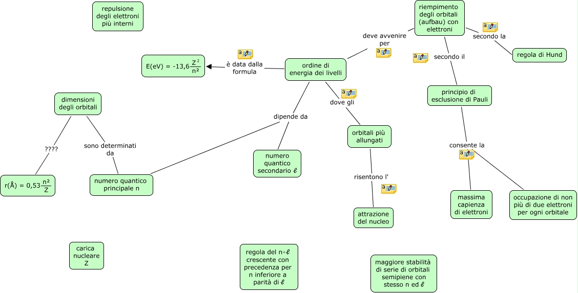
Toni_Testiccioli, riempimento degli orbitali (aufbau) con elettroni deve avvenire per ordine di energia dei livelli, riempimento degli orbitali (aufbau) con elettroni secondo la regola di Hund, ordine di energia dei livelli dipende da numero quantico secondario ℓ, ordine di energia dei livelli dipende da numero quantico principale n, orbitali più allungati risentono l' attrazione del nucleo, principio di esclusione di Pauli consente la occupazione di non più di due elettroni per ogni orbitale, riempimento degli orbitali (aufbau) con elettroni secondo il principio di esclusione di Pauli, ordine di energia dei livelli è data dalla formula <math xmlns="http://www.w3.org/1998/Math/MathML"> <mrow> <mtext> E(eV) = -13,6 </mtext> <mfrac> <mmultiscripts> <mtext> Z </mtext> <none/> <mtext> 2 </mtext> </mmultiscripts> <mtext> n² </mtext> </mfrac> </mrow> </math>, dimensioni degli orbitali sono determinati da numero quantico principale n, dimensioni degli orbitali ???? <math xmlns="http://www.w3.org/1998/Math/MathML"> <mrow> <mtext> r(Å) = 0,53 </mtext> <mfrac> <mtext> n² </mtext> <mtext> Z </mtext> </mfrac> </mrow> </math>