Warning:
JavaScript is turned OFF. None of the links on this page will work until it is reactivated.
If you need help turning JavaScript On, click here.
The Concept Map you are trying to access has information related to:
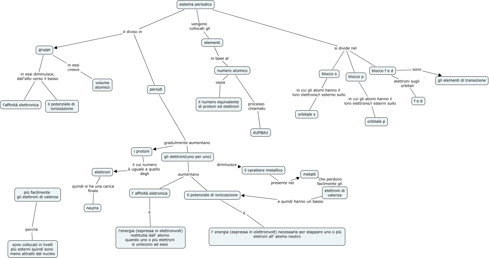
Antonini_Federico_Sist_Per_vs_config_elet e fulvi, gli elettroni(uno per uno) aumentano l' affinità eletronica, sistema periodico si divide nel blocco p, sistema periodico si divide nel blocco f e d, blocco p in cui gli atomi hanno il loro elettrone/i esterni sullo orbitale p, gruppi in essi diminuisce, dall'alto verso il basso l'affinità elettronica, elettroni quindi si ha una carica finale neutra, metalli che perdono facilmente gli elettroni di valenza, elettroni di valenza e quindi hanno un basso il potenziale di ionizzazione, numero atomico processo chiamato AUFBAU, periodi gradulmente aumentano gli elettroni(uno per uno)