Warning:
JavaScript is turned OFF. None of the links on this page will work until it is reactivated.
If you need help turning JavaScript On, click here.
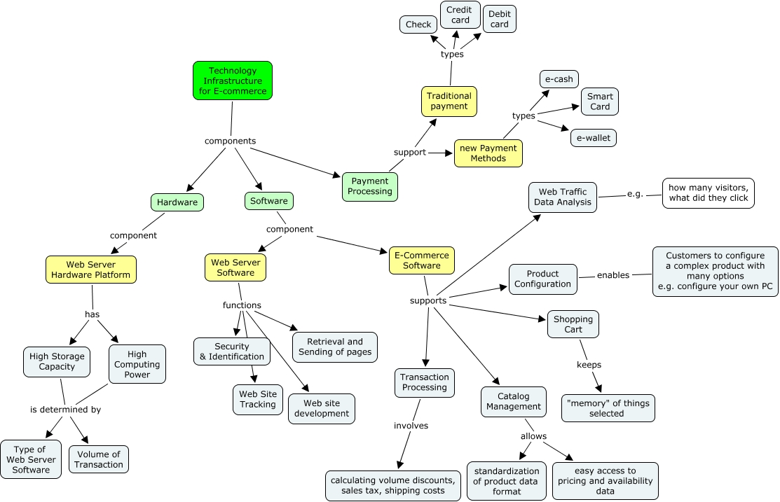
This Concept Map, created with IHMC CmapTools, has information related to: e-commerce infrastructure, E-Commerce Software supports Catalog Management, E-Commerce Software supports Web Traffic Data Analysis, Hardware component Web Server Hardware Platform, Traditional payment types Check, Web Server Software functions Web site development, Web Server Software functions Security & Identification, new Payment Methods types e-wallet, Payment Processing support new Payment Methods, Web Server Software functions Web Site Tracking, Traditional payment types Credit card, E-Commerce Software supports Transaction Processing, High Storage Capacity is determined by Type of Web Server Software, High Storage Capacity is determined by Volume of Transaction, Traditional payment types Debit card, Technology Infrastructure for E-commerce components Software, Web Server Software functions Retrieval and Sending of pages, E-Commerce Software supports Product Configuration, Shopping Cart keeps "memory" of things selected, Transaction Processing involves calculating volume discounts, sales tax, shipping costs, Web Traffic Data Analysis e.g. how many visitors, what did they click