Warning:
JavaScript is turned OFF. None of the links on this page will work until it is reactivated.
If you need help turning JavaScript On, click here.
The Concept Map you are trying to access has information related to:
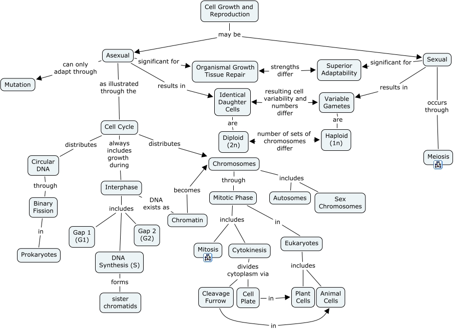
Cell Reproduction, Chromatin becomes Chromosomes, Chromosomes includes Autosomes, Asexual results in Identical Daughter Cells, Asexual can only adapt through Mutation, Chromosomes includes Sex Chromosomes, Sexual significant for Superior Adaptability, Mitotic Phase in Eukaryotes, Interphase includes Gap 2 (G2), Cell Plate in Plant Cells, Cleavage Furrow in Animal Cells