Warning:
JavaScript is turned OFF. None of the links on this page will work until it is reactivated.
If you need help turning JavaScript On, click here.
The Concept Map you are trying to access has information related to:
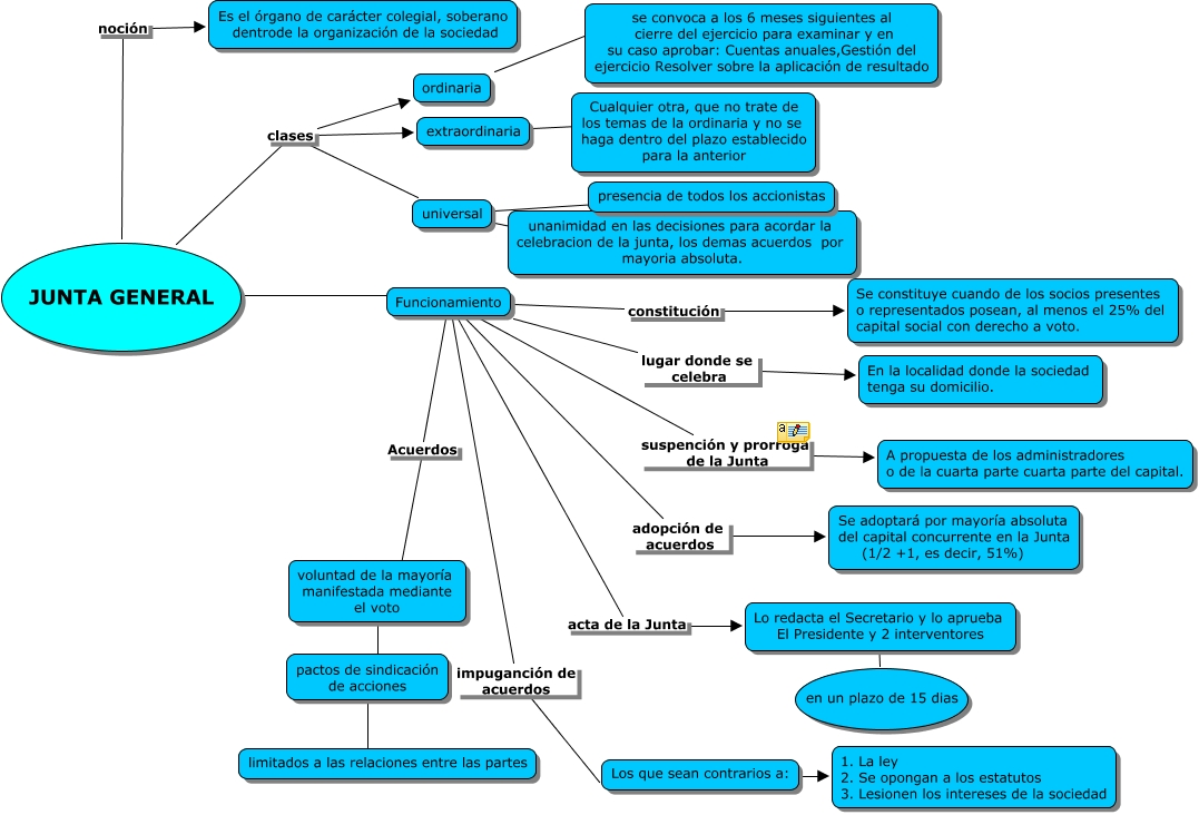
Junta general, Los que sean contrarios a: ???? 1. La ley 2. Se opongan a los estatutos 3. Lesionen los intereses de la sociedad, JUNTA GENERAL noción Es el órgano de carácter colegial, soberano dentrode la organización de la sociedad, JUNTA GENERAL clases extraordinaria, universal ???? presencia de todos los accionistas, pactos de sindicación de acciones ???? limitados a las relaciones entre las partes, Funcionamiento lugar donde se celebra En la localidad donde la sociedad tenga su domicilio., Funcionamiento constitución Se constituye cuando de los socios presentes o representados posean, al menos el 25% del capital social con derecho a voto., Lo redacta el Secretario y lo aprueba El Presidente y 2 interventores ???? en un plazo de 15 dias, Funcionamiento Acuerdos ????, JUNTA GENERAL clases ordinaria