Warning:
JavaScript is turned OFF. None of the links on this page will work until it is reactivated.
If you need help turning JavaScript On, click here.
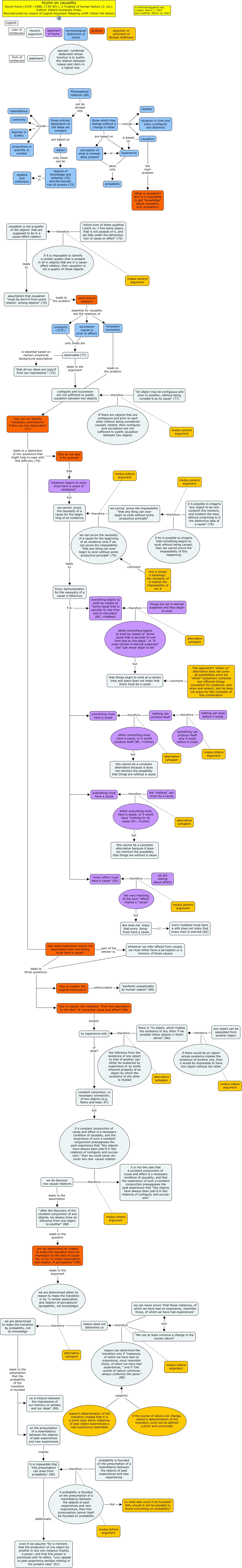
Este Cmap, tiene información relacionada con: Hume on causation, either everything must have a cause, or it would produce itself (80; =Clarke) therefore everything must have a cause, The opponent's "either-or" alternative does not cover all possibilities since his "either"-statement combines two different things (causation for existence, and when and where), and he does not argue for the necessity of this combination comment that things begin to exist at a certain time and place does not imply that there must be a cause, are we determined by reason to make the transition from an impression to the idea of causa- lity, or by "a certain association and relation of perceptions"?(89) leads to the argument we are determined either by reason to make the transition or by "a certain association and relation of perceptions" (probability, not knowledge), modus ponens argument therefore "every effect must have a cause" (82), we cannot prove the impossibility "that any thing can ever begin to exist without some productive principle" therefore we cannot prove the necessity of a cause for the begin- ning of an existence, succession (cause is prior to effect) only these are observable(77), either everything begins to exist by means of "some cause that is peculiar to one time and to one place", or "it must remain in eternal suspense" and "can never begin to be" but that things begin to exist at a certain time and place does not imply that there must be a cause, If there are objects that are contiguous and prior to each other without being considered causally related, then contiguity and succession are not sufficient to justify causation between two objects therefore contiguity and succession are not sufficient to justify causation between two objects, the inference from the existence of one object to that of another can either be explained by experience or by some inherent property of an object by which the existence of the other is implied therefore by experience only, if there would be an object whose existence implies the existence of another one, then it would be impossible to have this object without the other therefore there is "no object, which implies the existence of any other if we consider these objects in them- selves" (86), those entirely dependent on the ideas we compare include degrees in quality, causation the main problem What is causation? Why is it impossible to get "knowledge" about causation, only probalitity?, the "nothing" can never be a cause therefore everything must have a cause, nothing can produce itself therefore everything must have a cause, Philosophical relations (69) can be divided into those entirely dependent on the ideas we compare, observable(77) is essential based on Hume's empiricist background assumption "that all our ideas are copy'd from our impressions" (72), objects of knowledge and certainty (70) and the founda- tion of science (73) as in algebra and arithmetic, reason does not determine us therefore we are determined to make the transition by probability, not by knowledge, Every demonstration for the necessity of a cause is fallacious e.g. everything must have a cause, assumption that causation "must be deriv'd from some relation among objects" (75) leads to the problem what kind of relation?