Warning:
JavaScript is turned OFF. None of the links on this page will work until it is reactivated.
If you need help turning JavaScript On, click here.
The Concept Map you are trying to access has information related to:
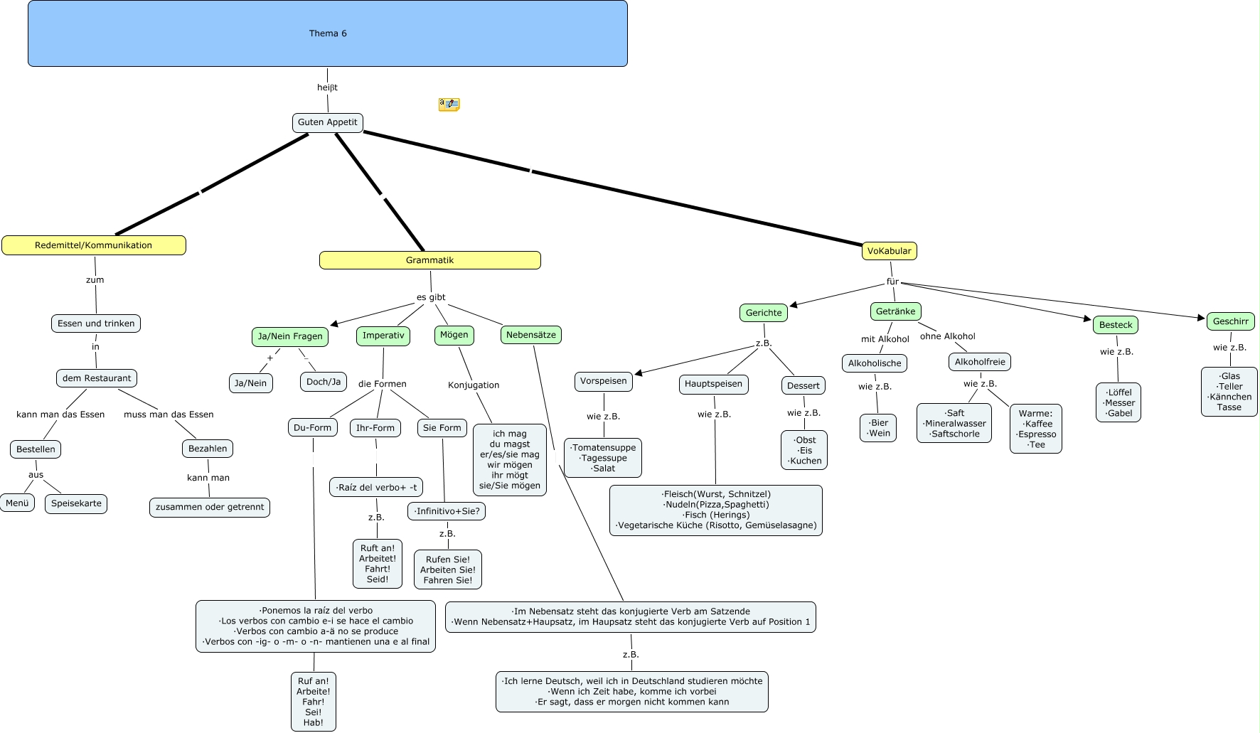
Thema 6 Javier Soria con anotaciones, Ja/Nein Fragen + Ja/Nein, ·Ponemos la raíz del verbo ·Los verbos con cambio e-i se hace el cambio ·Verbos con cambio a-ä no se produce ·Verbos con -ig- o -m- o -n- mantienen una e al final z.B Ruf an! Arbeite! Fahr! Sei! Hab!, Redemittel/Kommunikation zum Essen und trinken, Thema 6 heiβt Guten Appetit, Bezahlen kann man zusammen oder getrennt, Alkoholische wie z.B. ·Bier ·Wein, Grammatik es gibt Nebensätze, dem Restaurant kann man das Essen Bestellen, VoKabular für Gerichte, Nebensätze ·Im Nebensatz steht das konjugierte Verb am Satzende ·Wenn Nebensatz+Haupsatz, im Haupsatz steht das konjugierte Verb auf Position 1