WARNING:
JavaScript is turned OFF. None of the links on this concept map will
work until it is reactivated.
If you need help turning JavaScript On, click here.
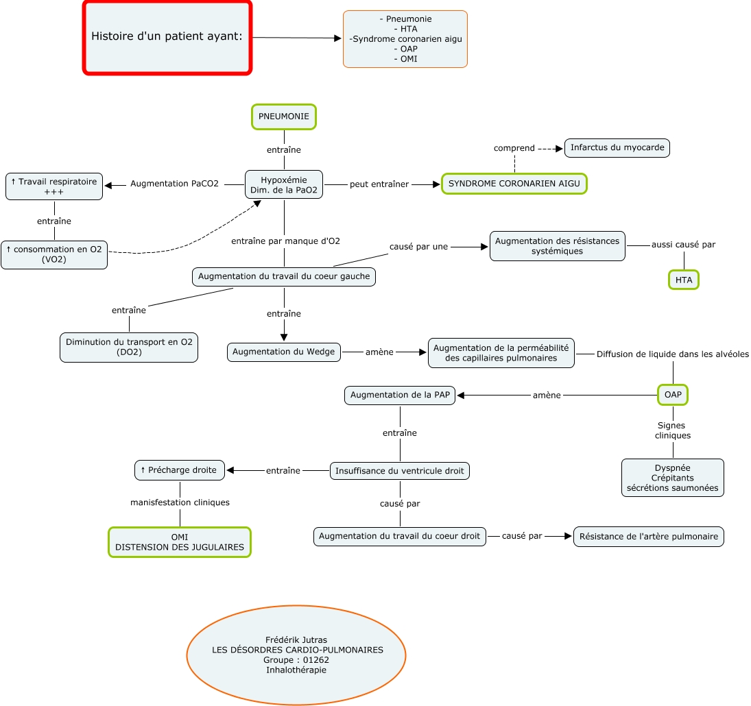
Cette carte de concepts créée avec IHMC CmapTools traite de: histoire d'un patient ayant pneumonie, HTA, OAP etc (Andréane R.), Augmentation de la PAP entraîne Insuffisance du ventricule droit, Augmentation du Wedge amène Augmentation de la perméabilité des capillaires pulmonaires, ↑ Travail respiratoire +++ entraîne ↑ consommation en O2 (VO2), PNEUMONIE entraîne Hypoxémie Dim. de la PaO2, Hypoxémie Dim. de la PaO2 entraîne par manque d'O2 Augmentation du travail du coeur gauche, Augmentation du travail du coeur gauche entraîne Augmentation du Wedge, Augmentation du travail du coeur droit causé par Résistance de l'artère pulmonaire, Augmentation des résistances systémiques aussi causé par HTA, OAP amène Augmentation de la PAP, ↑ Précharge droite manisfestation cliniques OMI DISTENSION DES JUGULAIRES, Augmentation du travail du coeur gauche causé par une Augmentation des résistances systémiques, Histoire d'un patient ayant: ???? - Pneumonie - HTA -Syndrome coronarien aigu - OAP - OMI, Hypoxémie Dim. de la PaO2 peut entraîner SYNDROME CORONARIEN AIGU, Augmentation du travail du coeur gauche entraîne Diminution du transport en O2 (DO2), SYNDROME CORONARIEN AIGU comprend Infarctus du myocarde, OAP Signes cliniques Dyspnée Crépitants sécrétions saumonées, Hypoxémie Dim. de la PaO2 Augmentation PaCO2 ↑ Travail respiratoire +++, Insuffisance du ventricule droit entraîne ↑ Précharge droite, Insuffisance du ventricule droit causé par Augmentation du travail du coeur droit, Augmentation de la perméabilité des capillaires pulmonaires Diffusion de liquide dans les alvéoles OAP