Warning:
JavaScript is turned OFF. None of the links on this page will work until it is reactivated.
If you need help turning JavaScript On, click here.
The Concept Map you are trying to access has information related to:
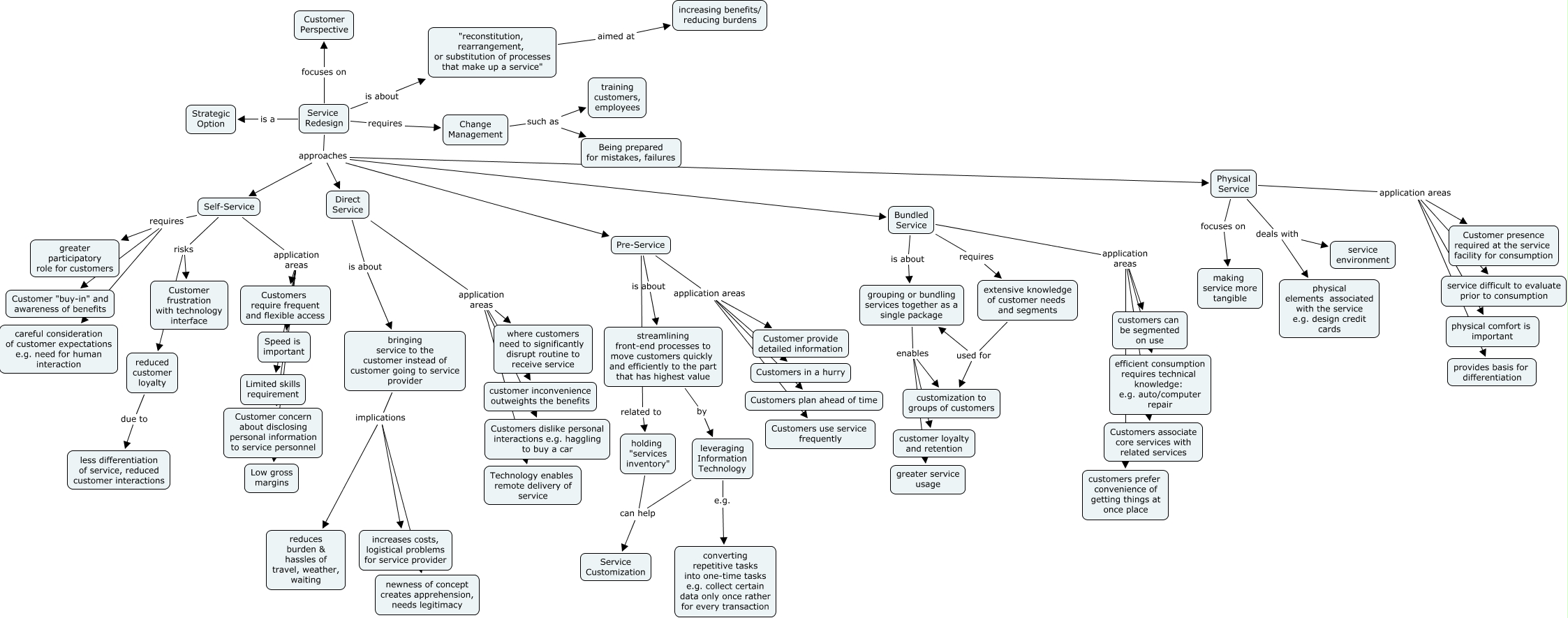
Service Redesign, Pre-Service related to holding "services inventory", Self-Service application areas Speed is important, Bundled Service application areas Customers associate core services with related services, Direct Service is about bringing service to the customer instead of customer going to service provider, leveraging Information Technology e.g. converting repetitive tasks into one-time tasks e.g. collect certain data only once rather for every transaction, Self-Service risks Customer frustration with technology interface, grouping or bundling services together as a single package enables customization to groups of customers, Service Redesign focuses on Customer Perspective, Service Redesign is about "reconstitution, rearrangement, or substitution of processes that make up a service", Service Redesign requires Change Management