Warning:
JavaScript is turned OFF. None of the links on this page will work until it is reactivated.
If you need help turning JavaScript On, click here.
The Concept Map you are trying to access has information related to:
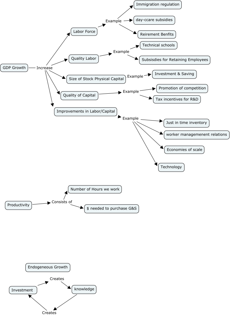
Chapter 6 GDP Growth & Endogenous growth, GDP Growth Increase Quality of Capital, GDP Growth Increase Labor Force, Improvements in Labor/Capital Example Economies of scale, Improvements in Labor/Capital Example Just in time inventory, GDP Growth Increase Size of Stock Physical Capital, Productivity Consists of Number of Hours we work, Quality Labor Example Subsisdies for Retaining Employees, Quality of Capital Example Tax incentives for R&D, Improvements in Labor/Capital Example worker managemenent relations, Labor Force Example day-ccare subsidies