Warning:
JavaScript is turned OFF. None of the links on this page will work until it is reactivated.
If you need help turning JavaScript On, click here.
The Concept Map you are trying to access has information related to:
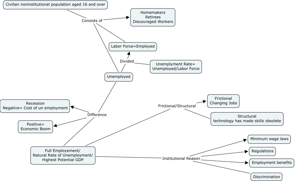
Chapter 3 Unemployment, Discrimination Institutional Reason Employment benefits, Discrimination Institutional Reason Minimum wage laws, Full Employement/ Natural Rate of Unemployment/ Highest Potential GDP Institutional Reason Regulations, Civilian noninstitutional population aged 16 and over Consists of Unemployed, Civilian noninstitutional population aged 16 and over Consists of Labor Force=Employed, Full Employement/ Natural Rate of Unemployment/ Highest Potential GDP Institutional Reason Minimum wage laws, Full Employement/ Natural Rate of Unemployment/ Highest Potential GDP Frictional/Structural Frictional Changing Jobs, Full Employement/ Natural Rate of Unemployment/ Highest Potential GDP Frictional/Structural Structural technology has made skills obsolete, Full Employement/ Natural Rate of Unemployment/ Highest Potential GDP Institutional Reason Employment benefits, Unemployed Difference Recession Negative= Cost of un employment