Warning:
JavaScript is turned OFF. None of the links on this page will work until it is reactivated.
If you need help turning JavaScript On, click here.
The Concept Map you are trying to access has information related to:
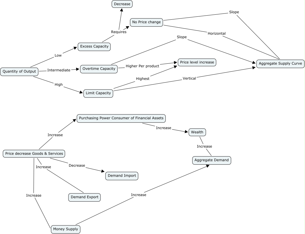
Chapter 5 The Supply Side, No Price change Horizontal Aggregate Supply Curve, Overtime Capacity Higher Per product Price level increase, Price decrease Goods & Services Increase Demand Export, Price decrease Goods & Services Increase Purchasing Power Consumer of Financial Assets, Excess Capacity Requires No Price change, Excess Capacity Requires Decrease, Limit Capacity Highest Price level increase, Quantity of Output Low Excess Capacity, No Price change Slope Aggregate Supply Curve, Price decrease Goods & Services Decrease Demand Import