Warning:
JavaScript is turned OFF. None of the links on this page will work until it is reactivated.
If you need help turning JavaScript On, click here.
The Concept Map you are trying to access has information related to:
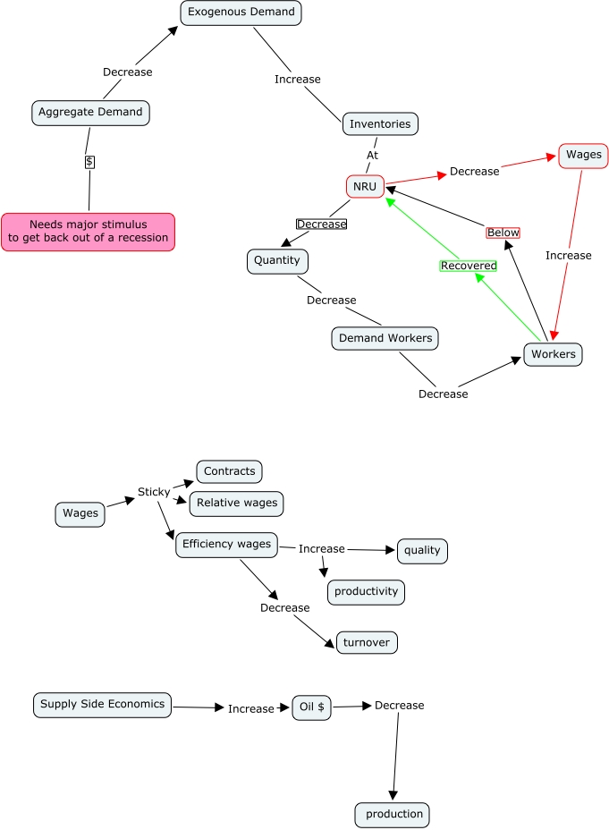
Chapter 5 Moving into a recession, Wages Sticky Contracts, Efficiency wages Decrease turnover, Demand Workers Decrease Workers, Quantity Decrease Demand Workers, Workers Recovered NRU, Workers Below NRU, Inventories At NRU, Supply Side Economics Increase Oil $, Oil $ Decrease production, NRU Decrease Quantity