Warning:
JavaScript is turned OFF. None of the links on this page will work until it is reactivated.
If you need help turning JavaScript On, click here.
The Concept Map you are trying to access has information related to:
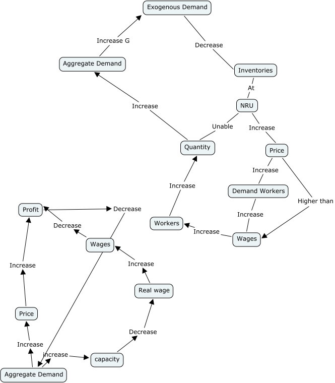
Chapter 5 Moving into a Boom, Exogenous Demand Decrease Inventories, Wages Decrease Profit, Price Increase Demand Workers, Demand Workers Increase Wages, Wages Increase Workers, NRU Increase Price, Quantity Increase Aggregate Demand, Price Increase Profit, Profit Decrease Aggregate Demand, Aggregate Demand Increase Price