Warning:
JavaScript is turned OFF. None of the links on this page will work until it is reactivated.
If you need help turning JavaScript On, click here.
The Concept Map you are trying to access has information related to:
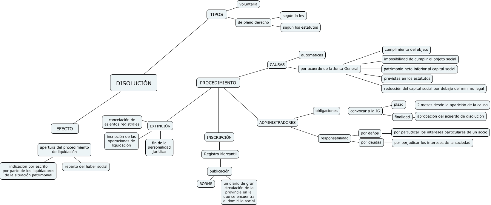
disolución, ADMINISTRADORES ???? responsabilidad, EXTINCIÓN ???? fin de la personalidad jurídica, por deudas ???? por perjudicar los intereses de la sociedad, EXTINCIÓN ???? cancelación de asientos registrales, por daños ???? por perjudicar los intereses particulares de un socio, DISOLUCIÓN ???? PROCEDIMIENTO, PROCEDIMIENTO ???? ADMINISTRADORES, EXTINCIÓN ???? incripción de las operaciones de liquidación, plazo ???? 2 meses desde la aparición de la causa, de pleno derecho ???? según la ley