Warning:
JavaScript is turned OFF. None of the links on this page will work until it is reactivated.
If you need help turning JavaScript On, click here.
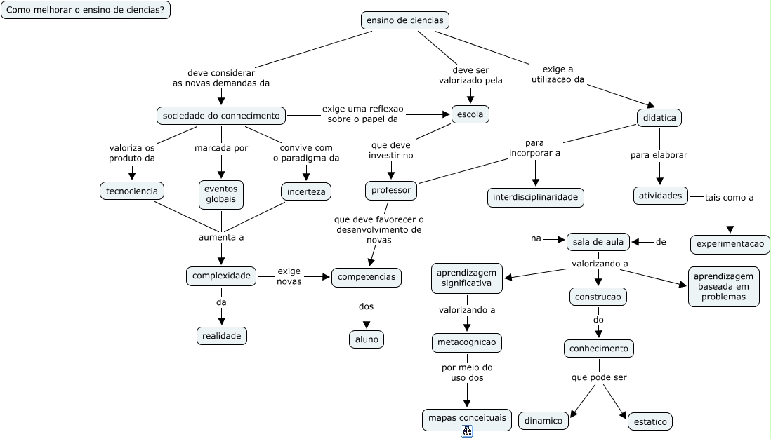
Este Mapa Conceitual tem informações relacionadas a: Ensino de ciencias, ensino de ciencias deve ser valorizado pela escola, sala de aula valorizando a aprendizagem significativa, didatica para elaborar atividades, escola que deve investir no professor, interdisciplinaridade na sala de aula, sociedade do conhecimento valoriza os produto da tecnociencia, complexidade exige novas competencias, professor para incorporar a interdisciplinaridade, atividades de sala de aula, sociedade do conhecimento convive com o paradigma da incerteza