Warning:
JavaScript is turned OFF. None of the links on this page will work until it is reactivated.
If you need help turning JavaScript On, click here.
The Concept Map you are trying to access has information related to:
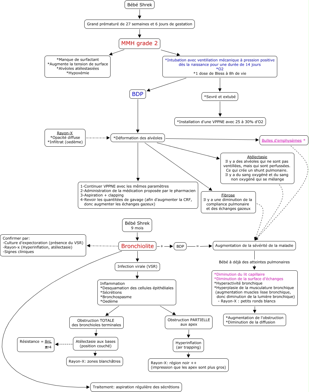
shrek final!!!!!, *Déformation des alvéoles Bulles d'emphysèmes *, Bronchiolite Confirmer par: -Culture d'expectoration (présence du VSR) -Rayon-x (Hyperinflation, atélectasie) -Signes cliniques, Inflammation *Desquamation des cellules épithéliales *Sécrétions *Bronchospasme *Oedème Obstruction PARTIELLE aux apex, Bulles d'emphysèmes * Augmentation de la sévérité de la maladie, Grand prématuré de 27 semaines et 6 jours de gestation MMH grade 2, Augmentation de la sévérité de la maladie Bébé à déjà des atteintes pulmonaires *Diminution du lit capillaire *Diminution de la surface d'échanges *Hyperactivité bronchique *Hyperplasie de la musculature bronchique (augmentation muscles lisse bronchique, donc diminution de la lumière bronchique) - Rayon-X : petits ronds blancs, Obstruction PARTIELLE aux apex Hyperinflation (air trapping), Bébé Shrek 9 mois Bronchiolite, Inflammation *Desquamation des cellules épithéliales *Sécrétions *Bronchospasme *Oedème Obstruction TOTALE des bronchioles terminales, *Déformation des alvéoles 1-Continuer VPPNE avec les mêmes paramètres 2-Administration de la médication proposée par le pharmacien 3-Aspiration + clapping 4-Revoir les quantitées de gavage (afin d'augmenter la CRF, donc augmenter les échanges gazeux)