Warning:
JavaScript is turned OFF. None of the links on this page will work until it is reactivated.
If you need help turning JavaScript On, click here.
The Concept Map you are trying to access has information related to:
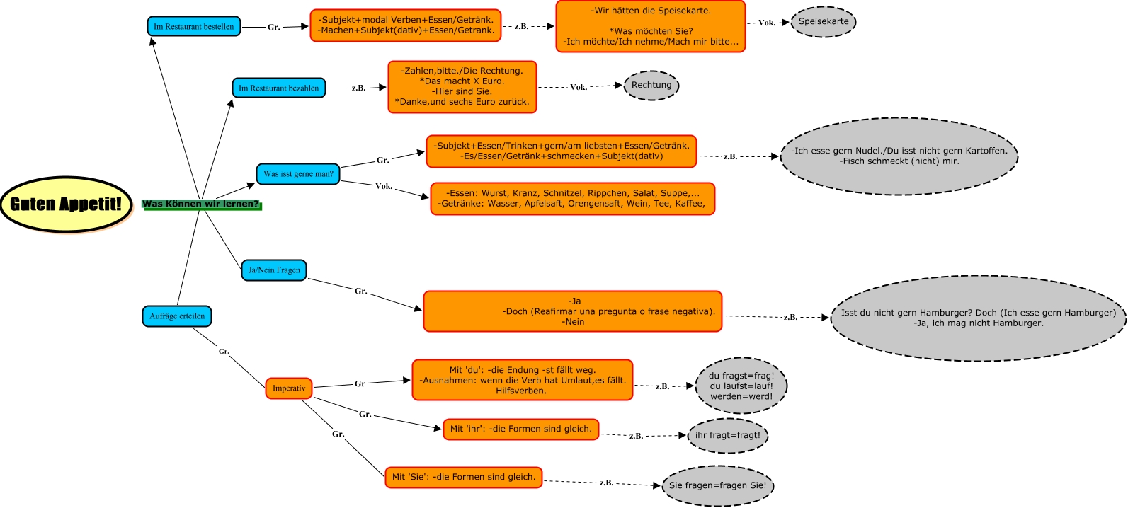
tema 6, Guten Appetit! Was Können wir lernen? Ja/Nein Fragen, -Subjekt+modal Verben+Essen/Getränk. -Machen+Subjekt(dativ)+Essen/Getrank. z.B. -Wir hätten die Speisekarte. *Was möchten Sie? -Ich möchte/Ich nehme/Mach mir bitte..., Aufräge erteilen Gr. Imperativ, Ja/Nein Fragen Gr. -Ja -Doch (Reafirmar una pregunta o frase negativa). -Nein, Mit 'du': -die Endung -st fällt weg. -Ausnahmen: wenn die Verb hat Umlaut,es fällt. Hilfsverben. z.B. du fragst=frag! du läufst=lauf! werden=werd!, Was isst gerne man? Gr. -Subjekt+Essen/Trinken+gern/am liebsten+Essen/Getränk. -Es/Essen/Getränk+schmecken+Subjekt(dativ), Guten Appetit! Was Können wir lernen? Im Restaurant bestellen, Guten Appetit! Was Können wir lernen? Aufräge erteilen, Im Restaurant bezahlen z.B. -Zahlen,bitte./Die Rechtung. *Das macht X Euro. -Hier sind Sie. *Danke,und sechs Euro zurück., Mit 'Sie': -die Formen sind gleich. z.B. Sie fragen=fragen Sie!