Warning:
JavaScript is turned OFF. None of the links on this page will work until it is reactivated.
If you need help turning JavaScript On, click here.
The Concept Map you are trying to access has information related to:
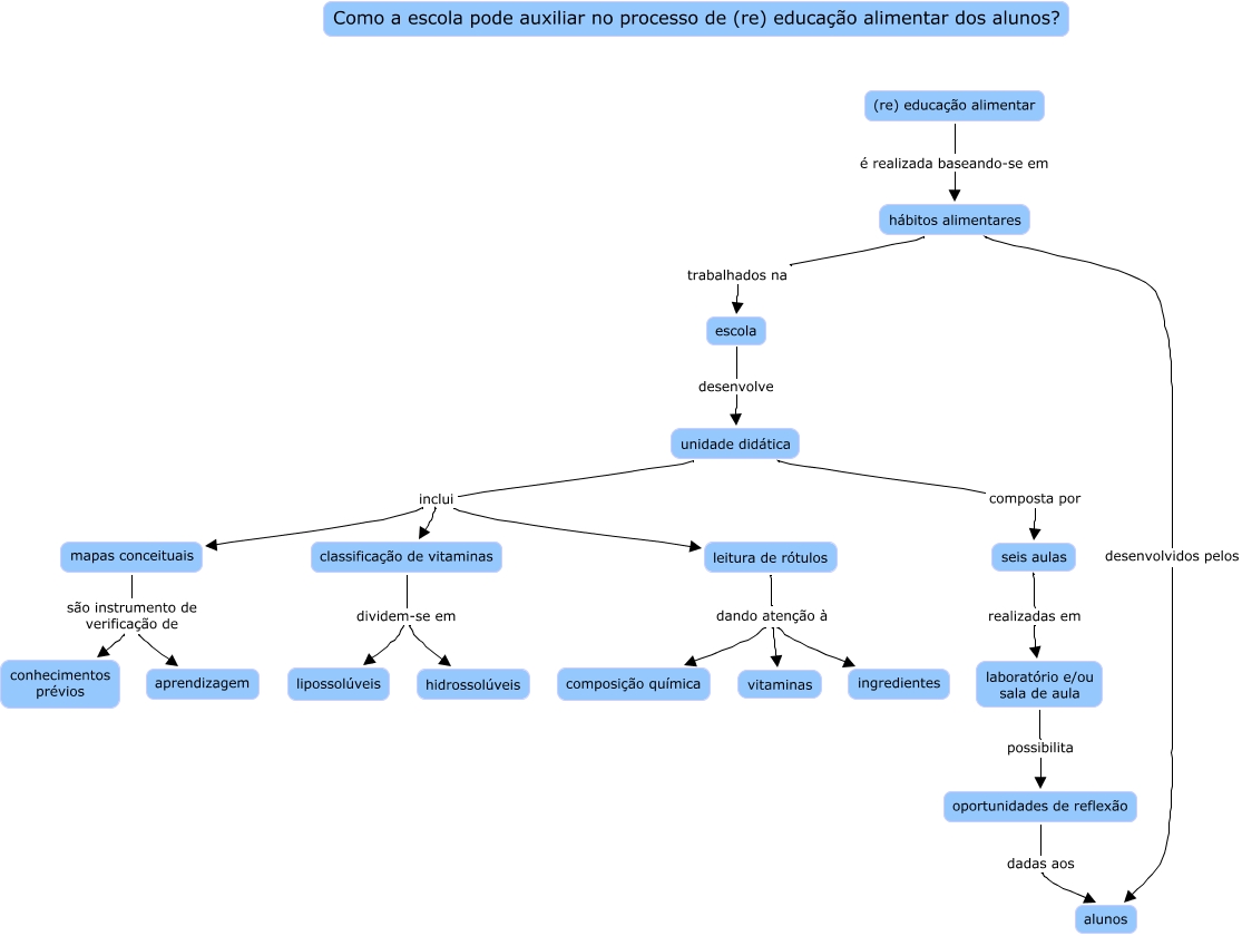
Reestruturação - Meus interesses de pesquisa, leitura de rótulos dando atenção à composição química, unidade didática inclui classificação de vitaminas, unidade didática composta por seis aulas, unidade didática inclui leitura de rótulos, oportunidades de reflexão dadas aos alunos, classificação de vitaminas dividem-se em lipossolúveis, classificação de vitaminas dividem-se em hidrossolúveis, leitura de rótulos dando atenção à ingredientes, mapas conceituais são instrumento de verificação de conhecimentos prévios, (re) educação alimentar é realizada baseando-se em hábitos alimentares