Warning:
JavaScript is turned OFF. None of the links on this page will work until it is reactivated.
If you need help turning JavaScript On, click here.
The Concept Map you are trying to access has information related to:
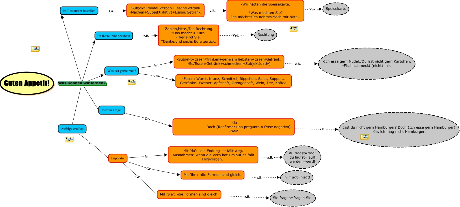
Juan Miguel Peiró con anotaciones, -Subjekt+modal Verben+Essen/Getränk. -Machen+Subjekt(dativ)+Essen/Getrank. z.B. -Wir hätten die Speisekarte. *Was möchten Sie? -Ich möchte/Ich nehme/Mach mir bitte..., Guten Appetit! Was Können wir lernen? Ja/Nein Fragen, Aufräge erteilen Gr. Imperativ, Mit 'du': -die Endung -st fällt weg. -Ausnahmen: wenn die Verb hat Umlaut,es fällt. Hilfsverben. z.B. du fragst=frag! du läufst=lauf! werden=werd!, Ja/Nein Fragen Gr. -Ja -Doch (Reafirmar una pregunta o frase negativa). -Nein, Guten Appetit! Was Können wir lernen? Aufräge erteilen, Guten Appetit! Was Können wir lernen? Im Restaurant bestellen, Was isst gerne man? Gr. -Subjekt+Essen/Trinken+gern/am liebsten+Essen/Getränk. -Es/Essen/Getränk+schmecken+Subjekt(dativ), Im Restaurant bezahlen z.B. -Zahlen,bitte./Die Rechtung. *Das macht X Euro. -Hier sind Sie. *Danke,und sechs Euro zurück., Mit 'Sie': -die Formen sind gleich. z.B. Sie fragen=fragen Sie!