Warning:
JavaScript is turned OFF. None of the links on this page will work until it is reactivated.
If you need help turning JavaScript On, click here.
The Concept Map you are trying to access has information related to:
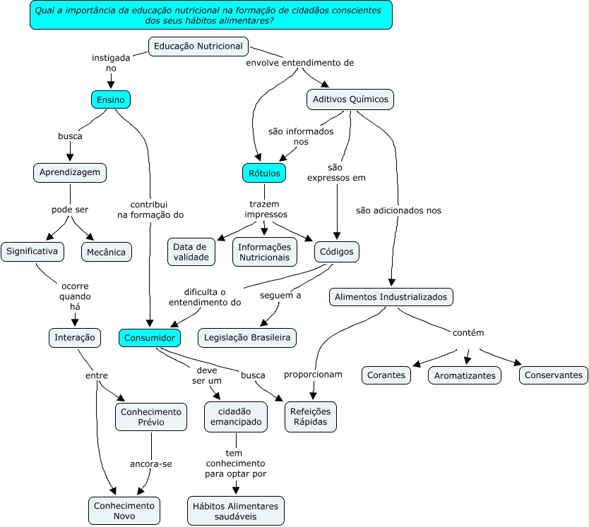
Mcpesquisa(18.05.07), Educação Nutricional envolve entendimento de Rótulos, Alimentos Industrializados contém Corantes, Alimentos Industrializados contém Aromatizantes, Aditivos Químicos são informados nos Rótulos, Códigos dificulta o entendimento do Consumidor, Educação Nutricional envolve entendimento de Aditivos Químicos, Alimentos Industrializados contém Conservantes, Ensino busca Aprendizagem, Códigos seguem a Legislação Brasileira, cidadão emancipado tem conhecimento para optar por Hábitos Alimentares saudáveis