Warning:
JavaScript is turned OFF. None of the links on this page will work until it is reactivated.
If you need help turning JavaScript On, click here.
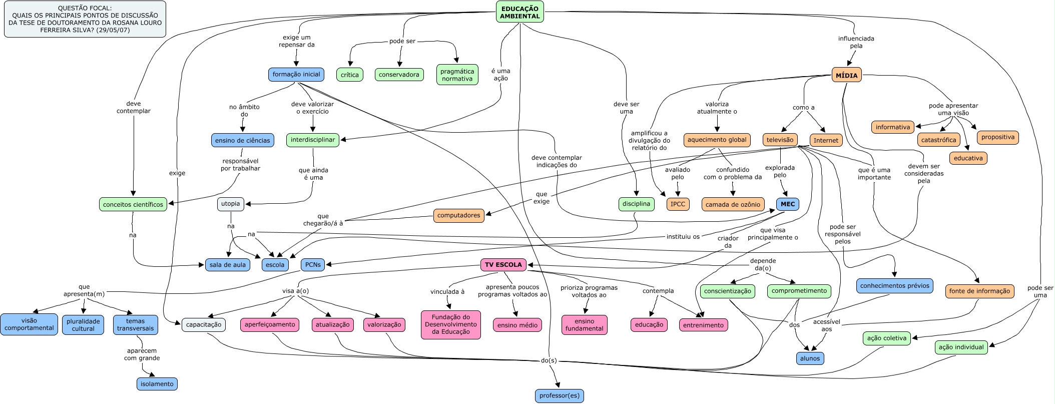
Este Mapa Conceitual tem informações relacionadas a: Anex9_Silva290507, EDUCAÇÃO AMBIENTAL é uma ação interdisciplinar, MÍDIA pode apresentar uma visão informativa, EDUCAÇÃO AMBIENTAL deve ser uma disciplina, ensino de ciências responsável por trabalhar conceitos científicos, TV ESCOLA visa a(o) valorização, TV ESCOLA vinculada à Fundação do Desenvolvimento da Educação, MÍDIA devem ser consideradas pela escola, PCNs que apresenta(m) temas transversais, MÍDIA como a televisão, TV ESCOLA prioriza programas voltados ao ensino fundamental