Warning:
JavaScript is turned OFF. None of the links on this page will work until it is reactivated.
If you need help turning JavaScript On, click here.
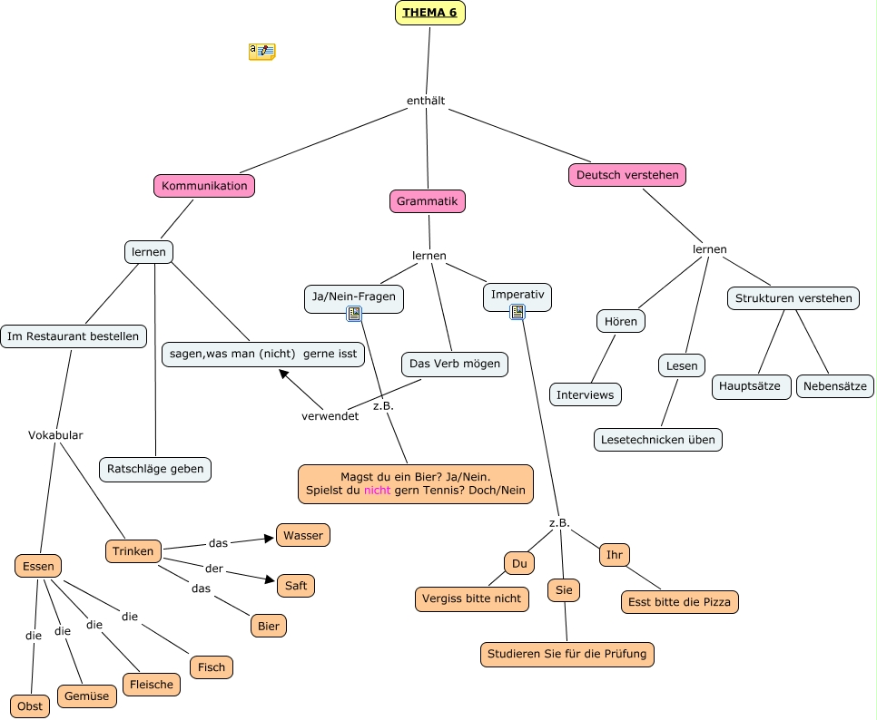
The Concept Map you are trying to access has information related to:
Juanma Peña endgültig, Lesen ???? Lesetechnicken üben, THEMA 6 enthält Deutsch verstehen, Imperativ z.B. Vergiss bitte nicht, Trinken der Saft, Deutsch verstehen lernen Strukturen verstehen, Imperativ z.B. Studieren Sie für die Prüfung, Ja/Nein-Fragen z.B. Magst du ein Bier? Ja/Nein. Spielst du nicht gern Tennis? Doch/Nein, Strukturen verstehen ???? Nebensätze, Trinken das Bier, Grammatik lernen Das Verb mögen