Warning:
JavaScript is turned OFF. None of the links on this page will work until it is reactivated.
If you need help turning JavaScript On, click here.
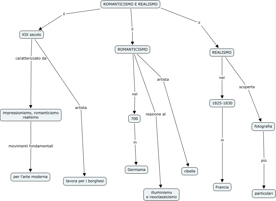
The Concept Map you are trying to access has information related to:
romanticismo e realismo, fotografia più particolari, ROMANTICISMO nel 700, ROMANTICISMO E REALISMO il XIX secolo, 1825-1830 in Francia, ROMANTICISMO reazione al illuminismo e neoclassicismo, REALISMO scoperta fotografia, XIX secolo caratterizzato da impressionismo, romanticismo realismo, 700 in Germania, ROMANTICISMO E REALISMO il ROMANTICISMO, ROMANTICISMO artista ribelle