Warning:
JavaScript is turned OFF. None of the links on this page will work until it is reactivated.
If you need help turning JavaScript On, click here.
The Concept Map you are trying to access has information related to:
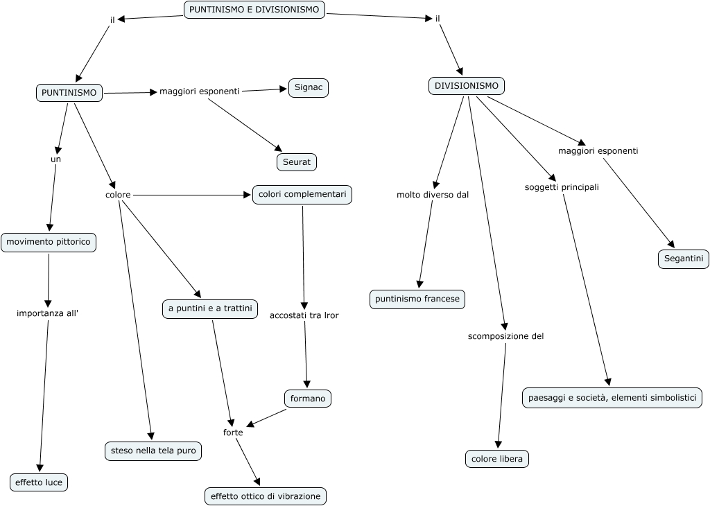
puntinismo e divisionismo, PUNTINISMO E DIVISIONISMO il DIVISIONISMO, PUNTINISMO E DIVISIONISMO il PUNTINISMO, formano forte effetto ottico di vibrazione, DIVISIONISMO scomposizione del colore libera, PUNTINISMO maggiori esponenti Seurat, DIVISIONISMO soggetti principali paesaggi e società, elementi simbolistici, PUNTINISMO un movimento pittorico, PUNTINISMO colore colori complementari, colori complementari accostati tra lror formano, a puntini e a trattini forte effetto ottico di vibrazione