Warning:
JavaScript is turned OFF. None of the links on this page will work until it is reactivated.
If you need help turning JavaScript On, click here.
The Concept Map you are trying to access has information related to:
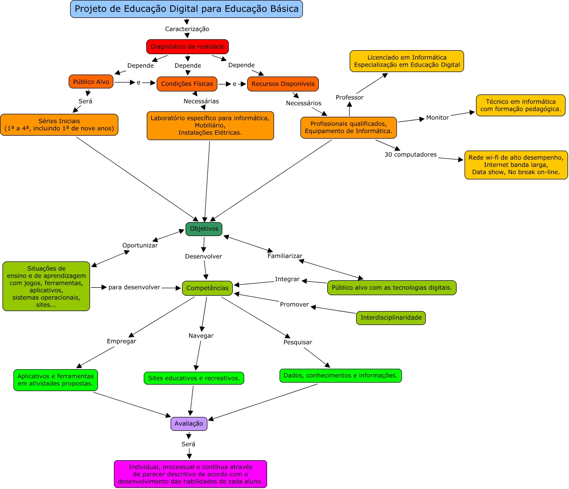
CCA, Condições Físicas Necessárias Laboratório específico para informática, Mobiliário, Instalações Elétricas., Profissionais qualificados, Equipamento de Informática. Professor Licenciado em Informática Especialização em Educação Digital, Público Alvo Será Séries Iniciais (1ª a 4ª, incluindo 1ª de nove anos), Laboratório específico para informática, Mobiliário, Instalações Elétricas. ???? Objetivos, Condições Físicas e Recursos Disponíveis, Competências Pesquisar Dados, conhecimentos e informações., Profissionais qualificados, Equipamento de Informática. Monitor Técnico em informática com formação pedagógica., Sites educativos e recreativos. ???? Avaliação, Aplicativos e ferramentas em atividades propostas. ???? Avaliação, Diagnóstico da realidade Depende Condições Físicas