Warning:
JavaScript is turned OFF. None of the links on this page will work until it is reactivated.
If you need help turning JavaScript On, click here.
The Concept Map you are trying to access has information related to:
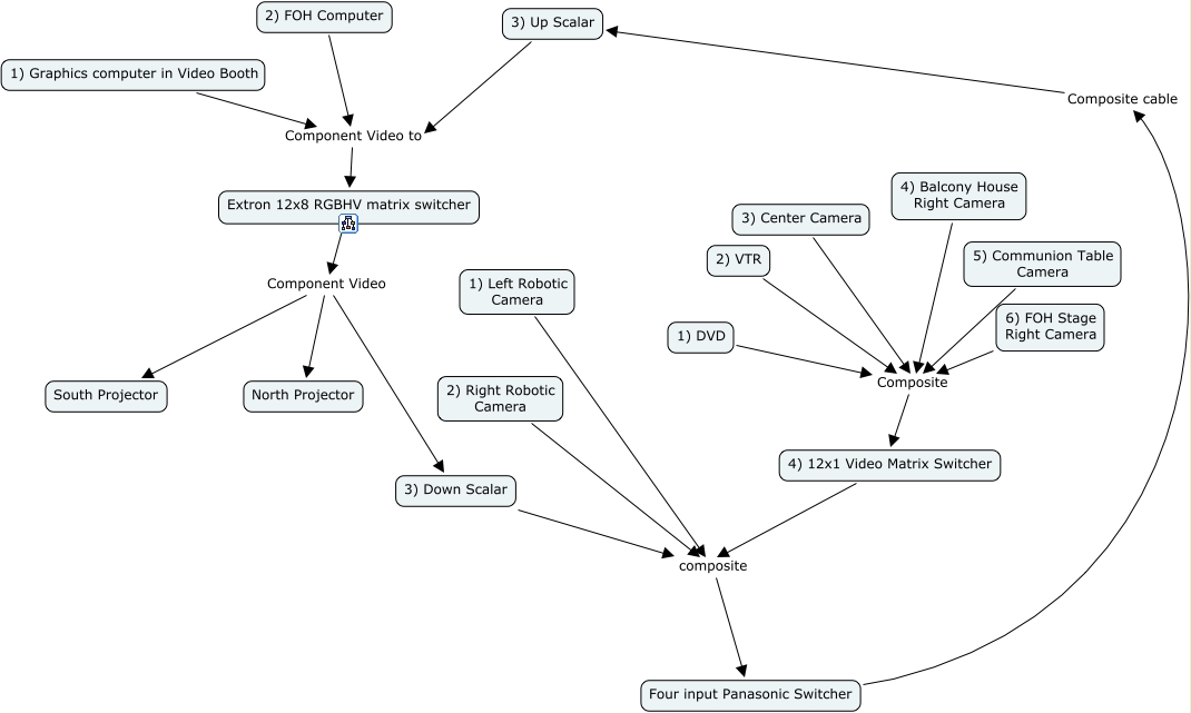
JC Sanctuary Signal Flow, 5) Communion Table Camera Composite 4) 12x1 Video Matrix Switcher, 3) Center Camera Composite 4) 12x1 Video Matrix Switcher, 2) Right Robotic Camera composite Four input Panasonic Switcher, 1) DVD Composite 4) 12x1 Video Matrix Switcher, 3) Up Scalar Component Video to Extron 12x8 RGBHV matrix switcher, 3) Down Scalar composite Four input Panasonic Switcher, 2) FOH Computer Component Video to Extron 12x8 RGBHV matrix switcher, Extron 12x8 RGBHV matrix switcher Component Video 3) Down Scalar, 4) Balcony House Right Camera Composite 4) 12x1 Video Matrix Switcher, 1) Graphics computer in Video Booth Component Video to Extron 12x8 RGBHV matrix switcher