Warning:
JavaScript is turned OFF. None of the links on this page will work until it is reactivated.
If you need help turning JavaScript On, click here.
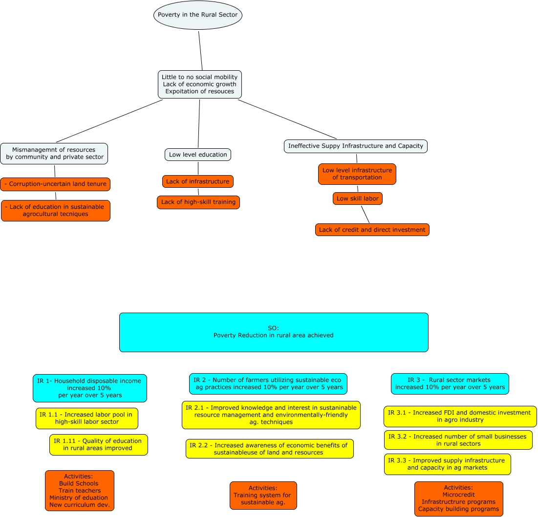
The Concept Map you are trying to access has information related to:
Poverty, Poverty in the Rural Sector Defined as Little to no social mobility Lack of economic growth Expoitation of resouces, Low level infrastructure of transportation Low skill labor, - Corruption-uncertain land tenure - Lack of education in sustainable agrocultural tecniques, Low level education Lack of infrastructure, Mismanagemnt of resources by community and private sector - Corruption-uncertain land tenure, Little to no social mobility Lack of economic growth Expoitation of resouces Low level education, Little to no social mobility Lack of economic growth Expoitation of resouces Mismanagemnt of resources by community and private sector, Low skill labor Lack of credit and direct investment, Lack of infrastructure Lack of high-skill training, Ineffective Suppy Infrastructure and Capacity Low level infrastructure of transportation