Warning:
JavaScript is turned OFF. None of the links on this page will work until it is reactivated.
If you need help turning JavaScript On, click here.
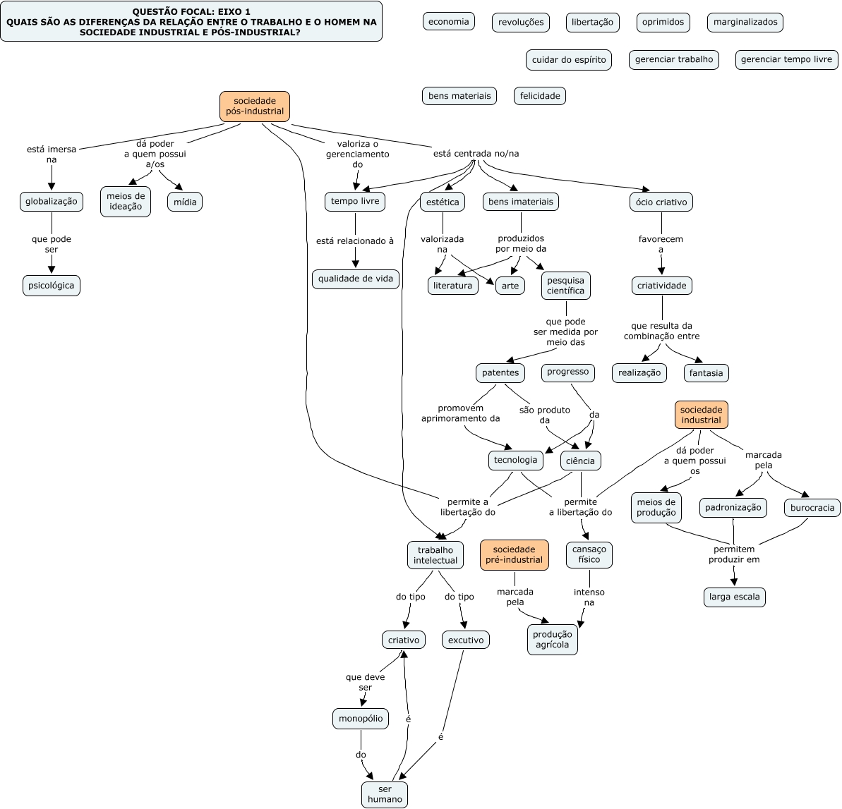
Este Mapa Conceitual tem informações relacionadas a: MC - EIXO 1, estética valorizada na arte, ciência permite a libertação do trabalho intelectual, burocracia permitem produzir em larga escala, progresso da tecnologia, ciência permite a libertação do cansaço físico, tecnologia permite a libertação do trabalho intelectual, sociedade pós-industrial está imersa na globalização, sociedade pós-industrial dá poder a quem possui a/os meios de ideação, tecnologia permite a libertação do cansaço físico, bens imateriais produzidos por meio da arte