Warning:
JavaScript is turned OFF. None of the links on this page will work until it is reactivated.
If you need help turning JavaScript On, click here.
The Concept Map you are trying to access has information related to:
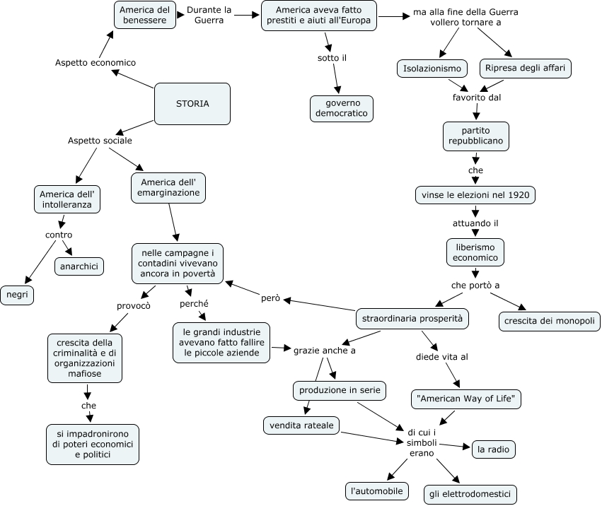
America del benessere, America dell' emarginazione ???? nelle campagne i contadini vivevano ancora in povertà, America dell' intolleranza contro negri, vendita rateale di cui i simboli erano l'automobile, "American Way of Life" di cui i simboli erano la radio, straordinaria prosperità però nelle campagne i contadini vivevano ancora in povertà, produzione in serie di cui i simboli erano l'automobile, Ripresa degli affari favorito dal partito repubblicano, vinse le elezioni nel 1920 attuando il liberismo economico, "American Way of Life" di cui i simboli erano l'automobile, nelle campagne i contadini vivevano ancora in povertà perché le grandi industrie avevano fatto fallire le piccole aziende