Warning:
JavaScript is turned OFF. None of the links on this page will work until it is reactivated.
If you need help turning JavaScript On, click here.
The Concept Map you are trying to access has information related to:
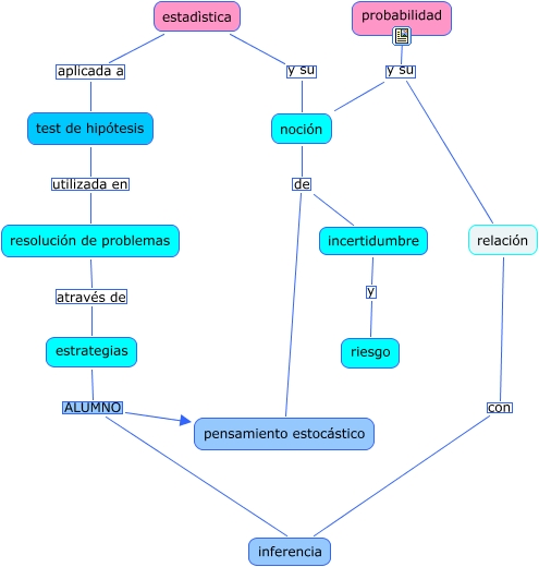
Raquel Correa Luna y Dora Sajevicius, estrategias ALUMNO inferencia, estadìstica y su noción, estadìstica aplicada a test de hipótesis, resolución de problemas através de estrategias, estrategias ALUMNO pensamiento estocástico, probabilidad y su relación, probabilidad y su noción, relación con inferencia, noción de pensamiento estocástico, test de hipótesis utilizada en resolución de problemas