Warning:
JavaScript is turned OFF. None of the links on this page will work until it is reactivated.
If you need help turning JavaScript On, click here.
The Concept Map you are trying to access has information related to:
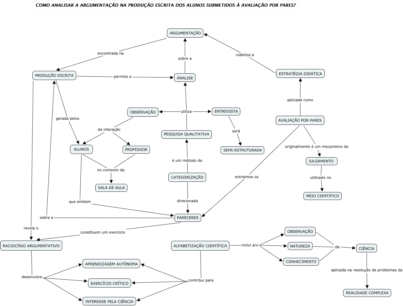
Análise da argumentação 2, ESTRATÉGIA DIDÁTICA viabiliza a ARGUMENTAÇÃO, ALUNOS que emitem PARECERES, JULGAMENTO utilizado no MEIO CIENTIFICO, CIÊNCIA aplicada na resolução de problemas da REALIDADE COMPLEXA, ARGUMENTAÇÃO encontrada na PRODUÇÃO ESCRITA, OBSERVAÇÃO da interação ALUNOS, ALFABETIZAÇÃO CIENTÍFICA inclui a/o NATUREZA, ALUNOS no contexto da PROFESSOR, PRODUÇÃO ESCRITA gerada pelos ALUNOS, NATUREZA da CIÊNCIA