Warning:
JavaScript is turned OFF. None of the links on this page will work until it is reactivated.
If you need help turning JavaScript On, click here.
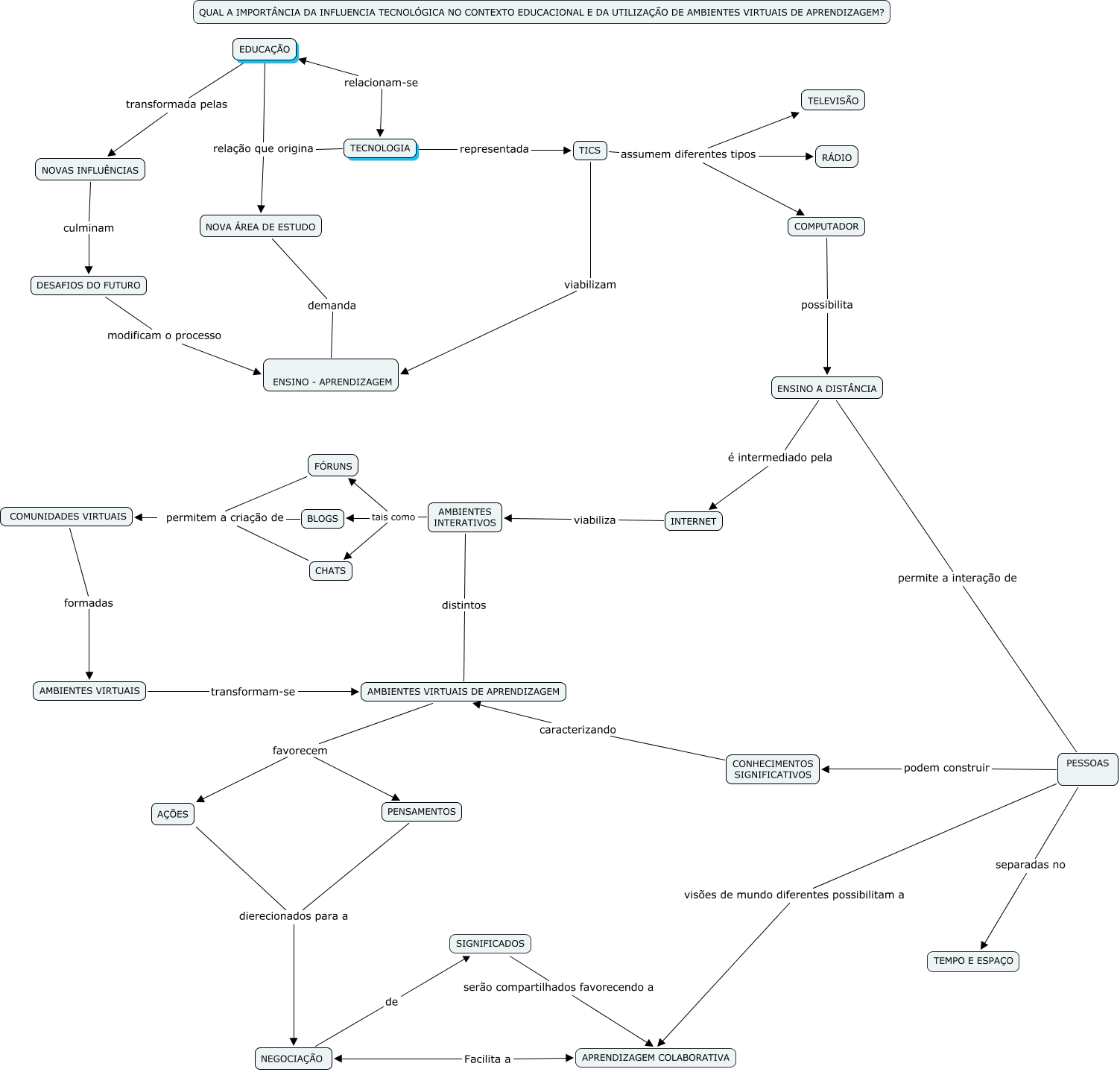
The Concept Map you are trying to access has information related to:
MC HERBERT2, AMBIENTES VIRTUAIS DE APRENDIZAGEM favorecem PENSAMENTOS, ENSINO A DISTÂNCIA é intermediado pela INTERNET, BLOGS permitem a criação de COMUNIDADES VIRTUAIS, CONHECIMENTOS SIGNIFICATIVOS caracterizando AMBIENTES VIRTUAIS DE APRENDIZAGEM, EDUCAÇÃO transformada pelas NOVAS INFLUÊNCIAS, SIGNIFICADOS serão compartilhados favorecendo a APRENDIZAGEM COLABORATIVA, AÇÕES dierecionados para a NEGOCIAÇÃO, COMPUTADOR possibilita ENSINO A DISTÂNCIA, PESSOAS separadas no TEMPO E ESPAÇO, ENSINO A DISTÂNCIA permite a interação de PESSOAS