Warning:
JavaScript is turned OFF. None of the links on this page will work until it is reactivated.
If you need help turning JavaScript On, click here.
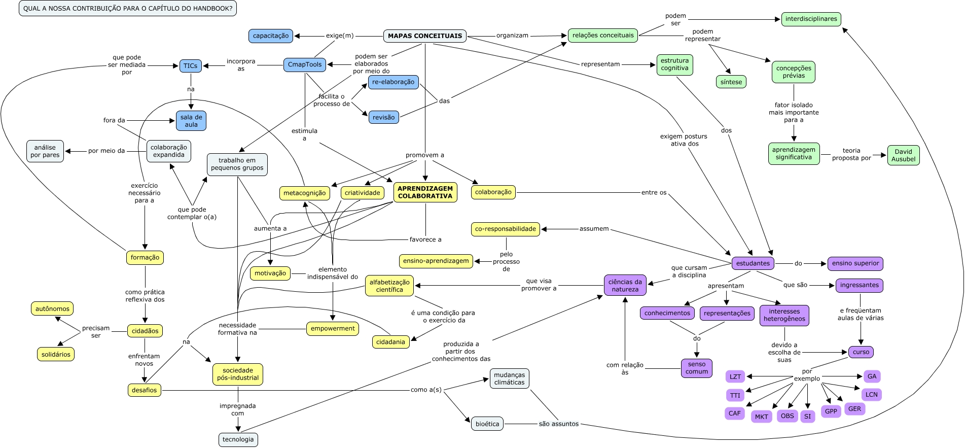
Este Mapa Conceitual tem informações relacionadas a: Chapter1_v2, desafios na sociedade pós-industrial, sociedade pós-industrial impregnada com tecnologia, criatividade elemento indispensável do empowerment, cidadania na sociedade pós-industrial, MAPAS CONCEITUAIS podem ser elaborados por meio do CmapTools, MAPAS CONCEITUAIS exigem posturs ativa dos estudantes, concepções prévias fator isolado mais importante para a aprendizagem significativa, metacognição exercício necessário para a formação, MAPAS CONCEITUAIS organizam relações conceituais, interesses heterogêneos devido a escolha de suas curso