Warning:
JavaScript is turned OFF. None of the links on this page will work until it is reactivated.
If you need help turning JavaScript On, click here.
The Concept Map you are trying to access has information related to:
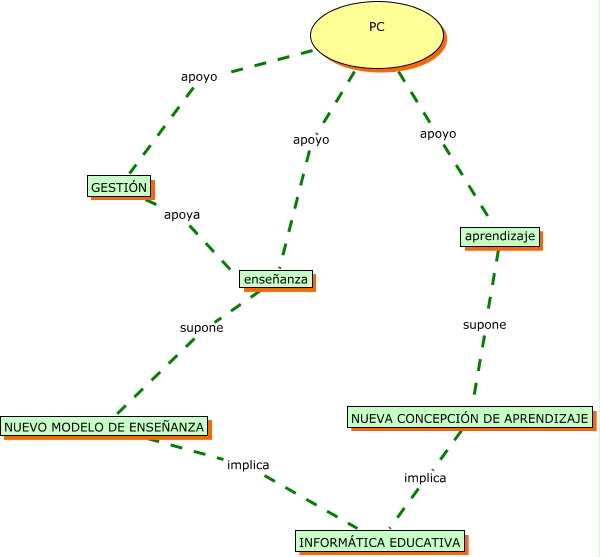
Cristina Isasmendi & Diego Roselli, NUEVA CONCEPCIÓN DE APRENDIZAJE implica INFORMÁTICA EDUCATIVA, NUEVO MODELO DE ENSEÑANZA implica INFORMÁTICA EDUCATIVA, PC apoyo enseñanza, enseñanza supone NUEVO MODELO DE ENSEÑANZA, PC apoyo aprendizaje, PC apoyo GESTIÓN, aprendizaje supone NUEVA CONCEPCIÓN DE APRENDIZAJE, GESTIÓN apoya enseñanza