Warning:
JavaScript is turned OFF. None of the links on this page will work until it is reactivated.
If you need help turning JavaScript On, click here.
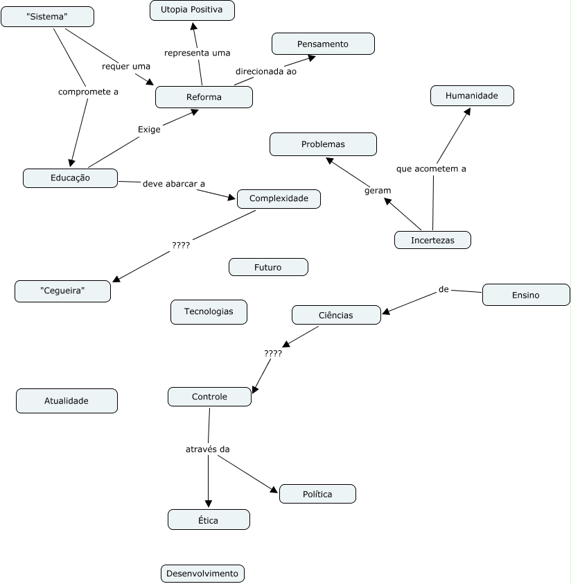
The Concept Map you are trying to access has information related to:
Sem título 2, Educação deve abarcar a Complexidade, Ensino de Ciências, Incertezas que acometem a Humanidade, Controle através da Política, Ciências ???? Controle, "Sistema" compromete a Educação, Controle através da Ética, Educação Exige Reforma, Reforma representa uma Utopia Positiva, Complexidade ???? ????