Warning:
JavaScript is turned OFF. None of the links on this page will work until it is reactivated.
If you need help turning JavaScript On, click here.
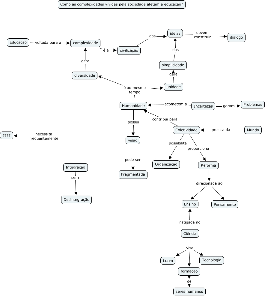
The Concept Map you are trying to access has information related to:
Equipe 2, Ciência visa formação, Reforma direcionada ao Pensamento, Mundo precisa da Coletividade, civilização das idéias, Humanidade possui visão, formação de seres humanos, Reforma direcionada ao Ensino, Humanidade é ao mesmo tempo diversidade, Coletividade proporciona Reforma, complexidade é a civilização